歡迎參考阿原的公開資料
HACCP/食品衛生法規--講義與影片公開
-----------
本次教學影片 ★阿原直播與教學影片
四節課分為四個檔案
A: 25 Mb 抱歉,前方設定有狀況,只錄到最後幾分鐘
B: 171 Mb
抱歉,開頭忘記使用錄音麥克風。直到 12m14s 才戴上。現場擴音沒有影響,但是錄製時幾乎收不到音。
C: 167 Mb
D: 127 Mb
(youtube 嵌入設定是 560*315,適合一般 1280*720)
(這次原影片是 1024*768,所以阿原把嵌入設定改成 512*384)
-----------------------
時間: 2020-05-21, 13:30-17:20
地點:新北市政府家庭暴力暨性侵害防治中心新北市社政大樓3樓集會廳 (google maps)課程: 衛生講習
主題:食品良好衛生規範準則標準程序書(9大程序書)撰寫暨主動通報講習A班
下載本次課程資料:
1. 簡報 (下載 PDF,113 Mb)(因為這次簡報來自數個阿原的檔案合併而成,可以在阿原其他演講中找到,若需要 Libreoffice 原始檔,請給 email阿原)
2. A3 大表格:食藥署醬油工廠 GHP 範本之文件總覽表 (Office 原始檔或 PDF 檔)
演講結束之心得與檢討
A. 現場軟硬體
單槍
(1) 奇怪,這台單槍,我用 HDMI 1.5 公尺 x2 直接連接在單槍,卻 抓不到我的筆電
(2) 使用現場的 VGA 接線,從牆上的插座起算,那條線品質不好,我自己帶去 公公+公母+VGA-HDMI 品質還比較好。
(3) 我自己筆電輸出測試:投影品質由好到差 1024*768 > 1366*768 > 1280*720
所以只好設成單槍是 1024*768
OSB 直播錄影軟體
1. 即使選擇輸出與筆電相同畫面,OBS 就是怪怪的,無論是筆電還是單槍,都是同一個畫面,都是教學簡報畫面,但是,測試直播之後,從手機看到是 OBS 的無盡迴圈畫面。
所以選擇雙螢幕模式,選擇單槍的畫面進行錄影,選擇 1024*768
現場麥克風與阿原帶去的音箱
1. 現場設備在會議室後方的主控台,一般無法進入。
2. 自己帶去的麥克風接音箱,音質與現場喇叭相比,輸太多,還是手持現場的無限麥克風。
自己帶去的無線麥克風,連續使用約四個小時,還有電。
第二個影片,開頭忘記戴錄音麥克風 (直到 12m14s 才戴上),雖然現場學員聽到正常的說明,但錄音情況欠佳。
B.
C.
阿原的及網路上的參考資料:
阿原把自己的文章放在這裡
**HACCP/食品衛生安全與法規
20180422 下載阿原筆記:中央廚房式餐飲製造業建立HACCP系統參考手冊
包括阿原加註的筆記
(今天使用的食藥署醬油工廠的 GHP 範本)
20180730 HACCP 計劃書與 GHP 標準作業程序書--網路範本與資料整理
(不是抄襲,是高度參考,更新法規,搭配現場硬體與實作就行修改)
從板橋火車站出發,步行 1.0 km,計程車 1.2 km (板橋火車站上到一樓,南門外是計程車停等區)(出發是 $70,回程 $85,可能是夜間加成)
有關 youtube 到嵌入 blogger 之設定。
在 youtube 工作室模式,選擇--分享, 選擇--嵌入
此時預設的大小是 560*315,但此處無法修改,要貼到 blogger 或其他網頁上 (html 模式),才能修改成 512*384
iframe allow="accelerometer; autoplay; encrypted-media; gyroscope; picture-in-picture" allowfullscreen="" frameborder="0" height="315" src="https://www.youtube.com/embed/lOCQtO2jrlc" width="560">
youtube 預設的嵌入大小是 560*315,適合 1280*720 的比例,但是阿原這次配合硬體,是 1024*768,就會出現兩條黑邊
這次原影片是 1024*768,所以阿原把嵌入設定改成 512*384,剛好一半,進場截圖的場記版,也改成 1024*768,沒有黑邊,看起來比較舒服。)
iframe allow="accelerometer; autoplay; encrypted-media; gyroscope; picture-in-picture" allowfullscreen="" frameborder="0" height="384" src="https://www.youtube.com/embed/lOCQtO2jrlc" width="512">
進場的截圖,一般阿原會用 1280*720 的截圖,剛好搭配 720p 的影片,但是這次要改用截圖 1024*768,在手機與筆電看來,比較舒服,沒有黑邊。
不過進入播放情況,就會有右縱向及底橫向兩條黑邊。沒辦法,已經盡力了,現場單槍在 1028*768 的投出品質最好。
------------------
簡報所有的文字
20200521 sanitation-workshop
- 1. 1 新北市衛生講習 食品良好衛生規範準則 標準程序書(9大程序書) 撰寫暨主動通報講習A班 來源:維基百科,公共財,沒有版權 By Jacques-Louis David - The Yorck Project (2002) 10.000 Meisterwerke der Malerei (DVD-ROM), distributed by DIRECTMEDIA Publishing GmbH. ISBN: 3936122202., Public Domain, https://commons.wikimedia.org/w/index.php? curid=150005 知名的畫作《拿破侖翻越阿爾卑斯山》(Napoleon Crossing the Alps ) 有五個版本,這是第一個版本,Jacques-Louis David 於 1801 年完成,紀念拿破 崙在 1800 年春季越過阿爾卑斯山進入義大利,攻打奧地利軍隊。後人質疑這幅畫部份內容作假。可以參考可汗學院的網頁說明 (https://www.khanacademy.org/humanities/monarchy-enlightenment/neo-classicism/a/david-napoleon-crossing-the-alps) 2020-05-21 主辦:川家驗證公司 講師:江易原 社會關懷者/準創業家 iychiang1809@gmail.com 下載本次簡報 iychiang1809.blogspot.com/ 2020/05/20200521.html 2 前言 GHP標準作業程序書,我們先從 9-8 文件管制作業程序書開始。 這單元好比是一本書的目錄,有了架構,就可以把內容逐步填入。 本次課程阿原加入食藥署的範本,包括 「醬油工廠食品良好衛生規範(GHP)計畫書」、調味醬食品製造業者標準 作業程序書範例」等,都是很棒的教材,以及阿原自行編輯的資料。大家 參考各類型範本之時,不要忘記 1. 確認相關法規是否有更新 2. 確認範本之細節與廠區實況之差異,並進行修正。 3 這部份讀者可以先參考 ISO 10013 CNS13657 品質管理系統文件化指導綱要 適用範圍:本標準對切合各組織特定需要的品質管理系統,為確 保其有效的品質管理系統所需的文件化之發展與維護提供指導綱 要。使用此等指導綱要將有助於建立由適用的品質管理系統標準 所要求的文件化系統。 本標準得用以文件化 CNS 12680 (就是 ISO 9000, 品質管理系統- 基本原理與詞彙) 等有關品質管理之國家標準族系以外的管理系 統,例如環境管理系統與安全管理系統。 [資料取自 CNS 網頁] 4作者 @Peta_de_Aztlan 授權 CC BY 2.0 https://www.flickr.com/photos/peta-de-aztlan/5405019182/ 20190622 阿原編講義時,把比喻四階文件的金字塔 (pyramid) 旁加上太陽,比 喻為品質政策 (稍後還有人面獅身像),照亮大地。目前沒有看過這樣的比喻方式,阿原可能 是首先使用。
- 2. 5 第一階 第二階 第三階 第四階 Quality Manual 品質手冊 Quality Procedures 品質程序 Working Instructions (WI)/ Standard Operation Procedures (SOP) 工作指導書/標準作業程序 Records and Forms 紀錄與表單 參考資料: Documentation of the Quality System http://www.cqeacademy.com/cqe-body-of-knowledge/quality-system/documentation-of-the-quality-system/ Typical heirarchy of ISO documentation http://gollisnews.com/quality-control-document-template/project-quality-management-plan-hashdoc/ 規範公司單位之間各項工作流程及 權責之文件 (Who, what, when, and where) 基於品質政策所訂出需要完成的, 如公司目標、使命、願景 詳細訂出執行方式,讓資源 (人員設 備等) 可以完成公司目標 (How) 記錄已經執行的項目,是客觀的證 據 Quality policy 品質政策 6 品質政策 也就是該組織的核心價值。 可能用一句話表達。 提示:這是最單純,也是國人最難理 解的部份。 Quality Procedures 品質程序 Working Instructions (WI)/ Standard Operation Procedures (SOP) 工作指導書/標準作業程序 Records and Forms 紀錄與表單 Quality Manual 品質手冊 Quality policy 品質政策 7 Quality policy 品質政策 Quality Procedures 品質程序 Working Instructions (WI)/ Standard Operation Procedures (SOP) 工作指導書/標準作業程序 Records and Forms 紀錄與表單 Quality Manual 品質手冊 第一階 ISO 90001:2015 年改版後,不強制要求有 品質手冊。但國人的習性,規定的項目(國 家法規或是志願性驗證) 不一定會執行,更 別說不在規定的範圍內。 所以保留一階的品質手冊,後續二、三、 四文件可以依序展開。 而在 ISO 10013:2001,CNS 13657 附錄 A 層級 A: 依據所薛生的品質政策與目標敘述 品質管理系統 8 Quality policy 品質政策 Working Instructions (WI)/ Standard Operation Procedures (SOP) 工作指導書/標準作業程序 Records and Forms 紀錄與表單 Quality Manual 品質手冊 Quality Procedures 品質程序 第二階 2008 年舊版的程序條文有 4.2.4, 4.2.3, 8.2.2, 8.3, 8.5.2, 8.5.3 2015 年改版,主要在: 7.5 文件化資訊 7.5.1 總則 7.5.2 建立與更新 7.5.3 文件化資訊之管控 ISO 10013:2001,CNS 13657 附錄 A 層級 B (第二階): 敘述實施品質管理系統所需要之相互關聯的過 程與活動
- 3. 9 Quality policy 品質政策 Quality Procedures 品質程序 Records and Forms 紀錄與表單 Quality Manual 品質手冊 第三階 Working Instructions (WI)/ Standard Operation Procedures (SOP) 工作指導書/標準作業程序 ISO 10013:2001,CNS 13657 附錄 A 層級 C: 由詳細的工作文件所組成。 這部份包括工作指導書、標準作業程序書, 外來文件。要讓員工受過教育訓練後可以閱 讀、理解,以進行工作。 ISO 10013/CNS 13657 4.10 外來文件 組織需要在其文化化的品質管理系統中說明外 來文件與其管只,外來文件可能包括顧客圖 片、規格、法令與規章要求、標準、準則及維 護手冊----放在第三階 10 Quality policy 品質政策 Quality Procedures 品質程序 阿原的課程為例子, 把 GHP 程序書中的製程與品質, 當作第二階, 而下方七個小主題,是第三階,詳 細說明執行的細節。 而第四階,會有對應的表單。 而在 ISO 10013:2001 CNS 13657 的金字塔只有前三階Records and Forms 紀錄與表單 Quality Manual 品質手冊 第三階 Working Instructions (WI)/ Standard Operation Procedures (SOP) 工作指導書/標準作業程序 11 Quality policy 品質政策 Quality Procedures 品質程序 事實上,無論是衛生單位的稽查, 還是驗證單位的稽核 紀錄是很重要的,這裡呈現過去一 段時間的執行狀況, 也是 inspection 與 audit 的不同點。 阿原會在 GHP II 製程與品質說明 →初學者已經迷路 現在來看阿原整理的 A3 大表格 未來讀這單元遇到困難, 先看大表格 Working Instructions (WI)/ Standard Operation Procedures (SOP) 工作指導書/標準作業程序 Quality Manual 品質手冊 第四階 Records and Forms 紀錄與表單 12 ISO 10013/CNS 13657 之說明 3.1 工作指導書 (work instructions) 如何執行記錄任務工作之詳細說明書 備考 1:工作指導書得予以文件或不予以文件化 備考 2:工作指導書可為詳細的書面說明書、流程圖、樣版、模型、含 技術資料之工程圖、規格、設備指導手冊、圖片、影像、查檢表或上列 之組合。工作指導書需說明使用任何材料、設備、及文件。刀=當何適 時,工作指導書包含準則。
- 4. 13 Quality Procedures 品質程序 事實上,無論是衛生單位的稽查, 還是驗證單位的稽核 紀錄是很重要的,這裡呈現過去一 段時間的執行狀況, 也是 inspection 與 audit 的不同點。 阿原會在 GHP II 製程與品質說明 →先看阿原整理的 A3 大表格 Working Instructions (WI)/ Standard Operation Procedures (SOP) 工作指導書/標準作業程序 Quality Manual 品質手冊 第四階 Records and Forms 紀錄與表單 14 ISO 10013/CNS 13657 對第四階用詞之說明 3.2 表單 (form) 用以記錄品質管理系統所要求的資料之文件。 (備考:當資料填入時,表單則衡為一項紀錄) 4.7 表單 制訂與維持表單以記錄可以展現品質管理系統要求符合性之資料。 表單須保含標題、鑑別編號、感定版本及改訂日期。表單須被品質手冊、文件 化程序及/或工作指導書引用或作為附件。 4.11 紀錄 品質管理系統之紀錄敘述所達成的結果,或提供證據顯示文件化程序與工作指 導書所指示之活動業已執行。紀錄須顯示與品質管理統要求和產品特定要求之 符合性。製備紀錄的責任須在品質管理系統文件中予以說明。 備考:由於紀錄不得更改,通常不對其實施修訂管制。 (這部份讀完條文不易理解,所以阿原在教學演講上,GHP 程序書一定要搭配著表單、 紀錄同時說明,因為稽核時,從紀錄可以看到缺失跟系統、人員不合理之處) 15 ISO 10013/CNS 13657 說明工作指導書、程序 書需要的內容項目 4.5.2 內容 4.5.2.1 標題 4.5.2.2 目的 4.5.2.3 範圍 4.5.2.4 責任與職權 4.5.2.5 活動之敘述 4.5.2.6 紀錄 4.5.2.7 附錄 4.5.3 審查、核准及改訂 16 上述的 ISO 10013/CNS 13657 是整體性的敘述, 若以 HACCP 的計畫書來看,其中標準程序書文件 (第二階或第三階) 內文編輯需具備 1. 文件目的 2. 適用範圍 3. 名詞定義 4. 參考文件 5. 人員職責 6. 流程圖 7. 作業內容說明 8. 附件 (各位會看到很多 GHP 程序書的範例,很多是參考這樣的內容進行, 但不見得全部照做)
- 5. 17 ISO 9001:2015 7 支援 7.5 文件化資訊 7.5.1 總則 7.5.2 建立與更新 7.5.3 文件化資訊之管控 ISO 22000:2018 7 支援 7.5 文件化資訊 7.5.1 總則 7.5.2 建立與更新 7.5.3 文件化資訊的管控 ISO 9001 在 2015 年改版,由八章改成十章,其中文件化是在 7.5 而 2018-06 公布新版的 ISO 22000,也是依照 ISO 9001 的架構,把對 應的內容依照各章節填上去。 ISO 條文中的文件化 補充資料 18 ISO 9001:2015 7.5 文件化資訊 7.5.1 總則 組織之品質管理系統應包括: a. 本標準要求之文件化資訊; b. 組織確定之為確保品質管理系統有效性所需之文件化資訊。 註:對於不同組織,品質管理系統文件化資訊之多少與詳略成度可以不 同,取決於: --組織之規模、以及活動、過程、產品與服務之類型; --過程之複雜程度及其相互作用; --人員之能力。 補充資料 19 ISO 9001:2015 7.5.2 建立與更新 在建立與更新文件化資訊時,組織應確保適當的: a. 識別與說明 (如:標題、日期、作者、文件編號等); b. 格式 (如:語言、軟體版本、圖示) 與媒體 (如:紙本、電子格式) c. 審查與核准,以確保適當性與充分性。 7.5.3 文件化資訊之管制 7.5.3.1 組織應管制品質管理系統與本標準所要求之文件化資訊,以確 保: a. 無論何時何處需要這些資訊,均可獲得並適用 b. 予以妥善保護 (如防止洩密、不當使用、缺損)。 補充資料 20 ISO 9001:2015 7.5.3.2 為管制文件化資訊,適用時,組織應關注下列活動: a. 分發、取得、檢索與使用; b. 儲存與防護,包括維持可讀性; c. 變更之管制 (比如版本管制); d. 保留與處置。 對確定規劃與運作品質管理系統所需之來自外部之原始文件化資訊,組織 應進行適當識別與管制。 應對所保留作為符合性證據之文件化資訊予以保護,防止非預期之變更。 註:文件化資訊之 「取得」可能意味著僅允許查閱,或者意味著允許查 閱並授權修改。 補充資料
- 6. 21 ISO 精神:說寫做一致 說:不只是主管,包括執行系統的員工,可以說明工作職責與該工作在 系統中的角色。 寫:以現場的情況,編輯作業程序書,若有不適當的地方,則進行修 改,並落實在現場。 做:依照文件之內容執行任務。 理想上,不只是高階幹部,就連基層職員,都需要知道自己的任務,即使 是最基層或是外包的員工,都可以對驗證系統造成負面影響,因此公司在 規劃時,一定要列入這些人。 22 另類的說寫做一致 不清楚程序書寫什麼、 說不出自己為何這樣做、 做的事情跟程序書不同 稽核員/稽查員都很犀利,常用開放式問題,了解現場員工是否 了解該員工在驗證系統執行的部份。 例如: 1 . 假設現在有批冷凍的食材進來,請模擬及說明執行的項目 2. 請問,貴公司如何進行病媒防治 (此時稽核員會把員工或幹 部說的,對照程序書與紀錄,通常容易抓到矛盾點) 23 填寫表單,不是藝術家的創作 阿原遇過或聽過的趣事 1. 程序書寫烹煮溫度的管制界限 80℃,表單紀錄是 78℃, 點出來,還不曉得哪裡有問題 (更不用說有進行矯正措施)。 事實上要感謝現場人員照實填寫。最怕有人交代,無論量到 幾度,只能寫 80 度以上。(或是冷藏溫度每個都是 5 或 6 ℃,我們現場量到 14℃) 我們也很怕看到秤量食品添加物,每次都是固定數值,連小 數點都一樣。 2. 不是每次測量或執行後填表單,而是累積很多,稽查前才 填寫,此時發揮特異功能與神通,回想過去多次的數據,一 次寫完。 https://publicdomainvectors.org/en/free- clipart/Writing-pad/59845.html https://publicdomainvectors.org/en/free-clipart/ Hand-with-pencil/59848.html https://publicdomainvectors.org/en/free- clipart/Retro-artist-image/61288.html 24 參考資料/延伸閱讀 阿原鼓勵大家,有興趣想要深入了解的,一定要到 CNS 資料庫, (CNS 的網頁可以看中文預覽圖,也可以付費購買高解析度的版本,請看阿原 示範。或是可以下載到標檢局的簡報) 把這些的條文先看過 (看完保證不懂),再去讀延伸資料或參加相關課 程。因為顧問老師們,也是以這些條文為基礎,加上他們豐富的經驗進 行解讀而編輯資料。 ISO 9000:2015 CNS 12680 品質管理系統-基本原理與詞彙 ISO 9001:2015 CNS 12681 品質管理系統-要求事項 ISO 10013:2001 CNS 13657 品質管理系統文件化指導綱要 顧問老師:_________________ 阿原老溼:_________________ 補充資料
- 7. 25 參考資料/延伸閱讀 1. John C. Stennis Space CenterDocument Preparation, Numbering, and Management。美國 NASA 的 John C. Stennis 太空中心文件規則 https://ssctdpub.ssc.nasa.gov/servlet/sm.web.Fetch/SPR_1400_1_REV_C-1_TS.pdf? rhid=1000&did=73327&type=released&FixForIE=SPR_1400_1_REV_C-1_TS.pdf 其中 Table 2.1 說明八階文件的分類法。其中第七階是 Work Instructions & Procedures,第八階是Records & Forms,與一般常見 ISO 四階文件分類方式第 三、四階相似。 2. Document Numbering System For ISO/Quality Management Document vs. All Other Documents(https://elsmar.com/elsmarqualityforum/threads/document-numbering-system-for-iso-quality- management-document-vs-all-other-documents.59608/) 提到,使用任務字母開頭一個字或是三個字,當該類文件之文件編號開頭。就像台灣 業者常用 G 開頭表示 GHP 的文件,使用 H 開頭,表示 HACCP 計畫書相關文件。 補充資料 26 大家常金字塔比喻四階文件 阿原用太陽比喻品質政策 (quality policy) 那獅身人面 (sphinx ) 是比喻什麼? 作者 dorothy 授權 CC BY 2.0 LINK 補充資料 27 守護金字塔 (pyramid) 的 人面獅身像 (sphinx) 比喻為 盯緊品質系統 (quality system) …的 ........... 稽核員 https://publicdomainvectors.org/en/free-clipart/ Sphinx-clip-art-graphics/73663.html 補充資料 28 各位可能無法理解,這阿原可以體會, 我們換個方式來解釋四階文件 請看阿原另外編輯補充資料 (已經放到網頁) 阿原用我們常見的宗教及其活動來比喻,讓大家更能了解四 階文件。 稍後同時進行有獎徵答,看看大家對四階文件認識多少 補充資料
- 8. XX 食品工廠有限公司 XX 食品工廠有限公司 標 題 : 文件管制標準作業程序 編號:XX -2-XX 版次: 1.0 制定單位:品管課 頁次: 1 / 6 類別:管理制度 生效日期:XXX.XX.XX 1.目的 為使本廠各相關單位適時獲得正確、可靠符合時效的品管資訊,並 確保各種文件迅速正確運作,使各單位在必要時可獲得適當且有效 之最新文件,特制定管理作業程序供各單位相關人員遵循。 2.範圍 本廠所生產之產品自原料採購、製造、品管、檢驗、儲運、包裝至 出貨等各階段作業中,工廠內部之相關文件均屬之。 3.定義 3.1 外來文件:與本廠各項作業相關且非本廠所制定之文件,如法 規、中國國家標準、公文、設計圖樣、代工標準…等。 4.權責 4.1 各類文件制定、審查、核准作業層級如下表: 項目 / 權責層級 制定 審查 核准 手冊 管理代表 廠長 總經理 程序書 業務承辦人員 廠長 總經理 工作指導書 業務承辦人員 廠長 總經理 4.2 工作指導書由作業之主要單位主管指定相關人員製作。 4.3 新版本修訂時由原製作單位申請修訂,經核准後依上述原則修 訂。 4.4 文件管制中心設於品管課,由專人分發回收文件,並列記錄表管 理。 5.作業內容 5.1 文件制定/修訂/廢止作業: 4 資料來源:食藥署,調味醬食品製造業者標準作業程序書範例
- 9. XX 食品工廠有限公司 增、修、廢。 5.1.2 文件制定/修訂完成後,依 4.1 之相關權責人員予以審查 及核准。審查有異議時,退回原制定人員更改;審查通過 但核准階段有異議時,退回審查人員以進一步了解文件適 用性。 5.1.3 制定文件經核准後交付文件管制中心依 5.2.3 文件與表單 編碼原則進行編碼,及決定文件分發單位及數量,並更新 文件總覽表(XX-4-01-T1)之最新資料。 5.2 文件製作格式: 5.2.1 完整之程序書文件及作業標準書文件,須具文件封面 (XX-1-01)及內文(XX-2-02)。 5.2.2 文件書寫格式規定: (1)文件內文限使用 A4 紙張,表單除非有特別需求,否 則亦以 A4 紙張為主。 (2)文件內文字體使用中文標楷體、英文 Arial,大小為 14 點,行距選擇為固定行高 24 點,段落間距與前段 間距及與後段間距設為 3 點。 (3)文件章節段落用碼應用以不超過 4 階層為原則,其表 示方式以下例說明之: 5. 5.1 5.1.1 (1) (4)文件頁碼之計算﹔僅以內文頁數為限,封面不列入文 XX 食品工廠有限公司 標 題 : 編號:XX-2-XX 版次: 1.0 6 資料來源:食藥署,調味醬食品製造業者標準作業程序書範例 若考量電子檔,會有不同作法
- 10. 文件管制標準作業程序 制定單位:品管課 頁次: 3 / 6 類別:管理制度 生效日期:XXX.XX.XX 件頁數計算範圍內。以分子分母方式表示,分母為內 文之總頁數,分子則為內文之第幾頁。 5.2.3 文件與表單編碼原則: 文件編號格式如“ABCDEFG“所示,內文的文件編號共 5 碼(前 5 碼,A 到 E),該文件之相關流程圖或表單計 2 碼(後 2 碼,F 到 G),各碼之說明如下: A 碼:表本公司之代碼,為 X。 B 碼:表本公司文件類別之代碼。 品質管理:Q ;製造作業:M ;HACCP:H 衛生管理:S ;管理制度:P C 碼:表文件階別。 程序書文件:2 ;工作指導書:3;外來文件:9 D,E 碼:表文件流水號,從 01 到 99 F 碼:表流程圖及表單之代碼。 流程圖﹔F;表單﹔T G 碼:表本文件第幾張之流程圖或表單,從 1 到 9。 5.2.4 文件之版本版次﹔文件版本版次以“X.Y“表示,X 表版 本(為不等於 0 之正整數),Y 表版次(Y=0~9)。新制 定完成之文件以 1.0 表示。 (1)文件修訂時,如為小部份之修訂,僅異動其版次,如 從 1.0→1.1 或從 1.3→1.4,倘若版次已達 9,修訂後 文件則異動其版本,如從 1.9→2.0。 (2)如有大範圍之修改或運作制度的改變,版次雖未達 9,仍直接異動其版本,如從 1.0→2.0 或 1.3→2.0。 7 資料來源:食藥署,調味醬食品製造業者標準作業程序書範例
- 11. XX 食品工廠有限公司 標 題 : 文件管制標準作業程序 編號:XX-2-XX 版次: 1.0 制定單位:品管課 頁次: 4 / 6 類別:管理制度 生效日期:XXX.XX.XX 5.3 文件內容之架構: 5.3.1 一階品質手冊:為公司所有品質管理系統相關文件之大 綱,共通性高,為各部門使用。 5.3.2 二階程序書文件:條文明確要求之程序以及視行業需求 而必須建立的程序,如文件管理程序、採購程序等,文件 架構內容需包含以下七項: (1)目的:簡單敘述本文件欲達成之目標。 (2)範圍:敘述文件適用之範圍。 (3)定義:說明文件涉及之主要或相關單位,及其人員 所應擔當之事項。 (4)權責:標準書根據那一份法規撰寫及其專有名詞定 義來源。 (5)作業內容:即此標準書之實際內容,儘可能先以流 程圖並加說明流程圖之每一步驟之詳細作業。 (6)相關文件:說明此一程序書所涉及或參考之文件或 標準等。 (7)附件:說明此一程序書所使用之表單或附件。 5.3.3 三階作業標準、工作指導書:程序中可能需要的 SOP, 文件之內容架構各制定人員依其需要制定之,但必須於文 件顯示: (1)制定單位、文件名稱、編號、頁次、版次。 (2)制定、審查、核准及發行之簽章。 (3)修訂與制定日期。 5.3.4 四階品質記錄/表單:實際運作品質管理系統重要的依據 8 資料來源:食藥署,調味醬食品製造業者標準作業程序書範例
- 12. XX 食品工廠有限公司 標 題 : 文件管制標準作業程序 編號:XX-2-XX 版次: 1.0 制定單位:品管課 頁次: 5 / 6 類別:管理制度 生效日期:XXX.XX.XX 。 5.4 文件發行與分發作業: 5.4.1 文件管制中心應建立文件總覽表(XX-4-01-T1),註明文件 之最新版本版次及分發單位與分發份數。 5.4.2 文件管制中心依文件總覽表上之分發單位與分發份數分發給 各單位,記錄於文件分發回收紀錄表(XX-4-XX-T2)。發行 之文件需加蓋藍色文件發行章。 5.4.3 如有對外發行之必要,應向廠長報備後,交文件管制中心向 外發行,並蓋黑色對外發行章(XX-1-XX),該文件過期或失 效時,不須予以回收。 5.5 文件回收與銷毀作業: 5.5.1 廢止或舊版文件,由文件管制中心回收銷毀,原稿文件則加 蓋紅色作廢章(XX-1-XX)以作識別,並由文件管制中心保 存。 5.5.2 凡屬機密文件,應採取破壞性銷毀,以免流傳至不當之場 所。 5.6 文件與紀錄之保存: 5.6.1 各項文件保存方式:書面或電子化方式完整保存。 5.6.2 各項文件之保存期限,除法令有規定外,悉依下列原則: (1)程序書、作業標準書、表單:長期保存,或至修改廢 止。 (2)過期、失效文件之原稿:直接銷毀或作廢。 (3)收貨之原材料、半成品及成品之來源憑證或經供應商 者簽章紀錄、依食品良好衛生規範準則規定所建立之 相關紀錄、文件及電子檔案或資料庫:依現行法規規 9 資料來源:食藥署,調味醬食品製造業者標準作業程序書範例
- 13. XX 食品工廠有限公司 標 題 : 文件管制標準作業程序 編號:XX-2-XX 版次: 1.0 制定單位:品管課 頁次: 6/6 類別:管理制度 生效日期:XXX.XX.XX 定至少保存五年。 5.7 文件管理: 5.7.1 文件如有毀損、缺頁或不足時,得填寫文件補發申請單向文 件管制中心申請之。 5.7.2 任何人均不得於正式文件上書寫任何文字或記號,以免文件 內容無法辨識或遭誤用。 5.8 外來文件之管理: 5.8.1 由文件管制中心作為一般信件、資料、公文之收文窗口,依 其需要性及機密性適當分級列表管理。 5.8.2 經登錄之文件,文件管制中心依流程所示步驟進行編號、分 發,並回收失效之舊版文件予以銷毀。 6.相關文件 無。 7.附件 7.1 文件封面(XX-1-01)。 7.2 文件內文頁(XX-2-02)。 7.3 文件總覽表(XX-4-01-T1)。 7.4 文件分發/回收紀錄表(XX-4-XX-T2)。 7.5 發行章、作廢章、對外發行章樣式(XX-1-XX)。 10 資料來源:食藥署,調味醬食品製造業者標準作業程序書範例 職安相關多為保存三年
- 14. 2 制定日期 ○○.○○.○○ 文件管制作業程序書 文件編號 G -2-8 制定單位 衛生管理管制小組 版 次 1.0 頁次 1/2 1.目的:為使本廠文件有效的歸類編號管理,文件及資料能充分發揮功能,訂定此作業程序書 以達到有效的衛生管理。 2.範圍:廠內與食品良好衛生規範(G H P)計畫書之所有相關文件,包括作業程序書、紀錄表單、 合約書、證明書及衛生單位相關函文等。 3.權責:管理衛生人員。 4.定義: 4.1.文件:包含九大標準作業程序書內容及所使用的各種紀錄表單、會議紀錄及相關的廠商 書面資料等。 4.1.1.第一階文件:品質手冊:用以說明品質管理系統架構及系統要項作業要點之文件,亦是 適切有效執行及維持品質管理系統運作之基本指導綱要。 4.1.2.第二階文件:程序書:將各部門間及各項作業間以目的、範圍,權責單位,作業內容的 格式予以銜接,必要時透過流程圖方式順序加以說明闡示,以維繫品質系統運作之 文件。 4.1.3.第三階文件:指導書、說明書、參考文件:為有效實現產品,而將會影響產品品質的各 項細部作業或基準加以詳細說明,以建立標準化作業之文件。 4.1.4.第四階文件:表單、紀錄:為記載有關品質系統落實執行及維持系統運作之佐證及檢討 資料,所使用之空白表格。 5.作業內容: 5.1.產品的生產步驟及作業場所,應有適當之程序書規範與表單記錄,各文件表單填寫完 畢,須確認後由管理衛生人員歸類建檔,所有紀錄表整理成文件管制總表統一保存管 理(G -4-8-01)。 5.2.文件的制定: 5.2.1.衛生管理管制小組的建立,小組成員至少 3 人,其中一名為管理衛生人員。 5.2.2.由小組人員討論,並由負責人審核核准,經公告實施日期後生效。 5.2.3.經公告生效後,所有員工得確實執行,並依規定紀錄。 5.3.文件的修訂: 5.3.1.文件的修訂是經由小組人員討論,並由負責人審核核准,經公告實施日期後生效。 5.3.2.修訂文件時須紀錄並說明理由,舊的作業程序書要加蓋作廢章。 5.3.3.文件之內容及規定將以政府公告為依據,如主管機關公告新法令或修訂法令時,則 予以修訂。 5.3.4.作業程序書不完善或不適當時,則予以修訂。 5.4.文件的廢止: 5.4.1.由小組成員建議,並經單位主管核示後,由負責人公告廢止。 資料來源:醬油工廠食品良好衛生規範(GHP)計畫書,食藥署
- 15. 3 制定日期 ○○.○○.○○ 文件管制作業程序書 文件編號 G -2-8 制定單位 衛生管理管制小組 版 次 1.0 頁次 2/2 5.4.文件編號:各項產品之一切紀錄須按單位、內容、日期及編號加以區別,以便易於查閱。 5.4.1.食品良好衛生規範(G H P)計畫書之編號方式如下: G - 4 - 1 - 01 a b c d a:指該文件為食品良好衛生規範(G H P)計畫書(G )。 b:文件階次。 c:文件之順序: 1:衛生管理作業程序書。 2:製程及品質管制作業程序書。 3:倉儲管制作業程序書。 4:運輸管制作業程序書。 5:檢驗與量測管制作業程序書。 6:客訴管制作業程序書。 7:成品回收管制作業程序書。 8:文件管制作業程序書。 9:教育訓練作業程序書。 d:指該部分之次項目或表單順序。 5.5.所有文件紀錄至少應保存五年以上;無效及過期之文件,應即刻移除。 6.附件: G -4-8-01:文件管制總表 資料來源:醬油工廠食品良好衛生規範(GHP)計畫書,食藥署
- 16. 53 工廠 G -4-8-01:文件管制總表 編號 名稱 G -3-1-01 設備衛生消毒操作參考書 G -3-1-02 飲用水水質標準 G -3-2-01 原物料驗收標準參考書 G -3-5-01 有效餘氯、鹽度及 pH 值檢驗操作說明書 G -3-7-01 成品回收流程圖 G -3-7-02 食品及其相關產品回收銷毀處理辦法 G -3-9-01 員工衛生管理之規範 G -4-1-01 衛生管理檢查表 G -4-1-02 異常處理紀錄表 G -4-1-03 製麴室清洗紀錄表 G -4-1-04 廁所清潔紀錄表 G -4-1-05 水塔清潔紀錄表 G -4-1-06 水質有效餘氯與酸鹼值紀錄表 G -4-1-07 飲用水水質標準檢驗紀錄表 G -4-1-08 泡鞋池餘氯濃度檢查表 G -4-1-09 更衣室、辦公室、休息室與檢驗室清潔紀錄表 G -4-1-10 設備與器具的維護與更換紀錄表 G -4-1-11 發酵缸(桶、槽)清洗紀錄表 G -4-1-12 麴盤清洗紀錄表 G -4-1-13 員工健康檢查紀錄表 G -4-1-14 清潔劑、消毒劑與病媒防治用藥管理紀錄表 G -4-1-15 病媒防治紀錄表 G -4-2-01 供應商評核紀錄表 G -4-2-02 原物料、食品添加物供應商名冊 G -4-2-03 採購合約書 G -4-2-04 原物料及食品添加物品質驗收紀錄表 G -4-2-05 原物料領用紀錄表 G -4-2-06 食品添加物領用與投料複核紀錄表 G -4-2-07 產品製造流程圖 G -4-2-08 製程及品質管制工程圖 G -4-2-09 製程管制紀錄表 G -4-2-10 原物料及食品添加物檢驗紀錄表 G -4-2-11 製麴管理紀錄表 G -4-2-12 醬油醪發酵加工紀錄表 資料來源:醬油工廠食品良好衛生規範(GHP)計畫書,食藥署
- 17. 54 編號 名稱 G -4-2-13 醬汁加熱管理紀錄表 G -4-2-14 充填包裝管理紀錄表 G -4-2-15 成品殺菌管理紀錄表 G -4-2-16 成品、留樣品檢驗紀錄表 G -4-2-17 成品留樣紀錄表 G -4-2-18 成品銷售紀錄表 G -4-3-01 貯存室溫溼度紀錄表 G -4-3-02 貯存室清潔紀錄表 G -4-4-01 運輸車輛溫度及清洗紀錄表 G -4-5-01 儀器校正紀錄表 G -4-6-01 產品申訴案件處理紀錄表 G -4-7-01 成品回收處理紀錄表 G -4-8-01 文件管制總表 G -4-9-01 教育訓練計畫表 G -4-9-02 教育訓練紀錄表 管理衛生人員: 廠長: 資料來源:醬油工廠食品良好衛生規範(GHP)計畫書,食藥署
- 18. D-1 9-3 倉儲 9-4 運輸 9-5 檢驗與量測 9-6 客訴 9-7 成品回收 9-8 文件管制 9-9 教育訓練 9-2 製程與品質 9-1 衛生管理 G H P 廠商合約審查 食品添加物管理 食品製造流程規劃 防止交叉污染 化學性及物理性危害侵入之預防 成品之確認 從業人員衛生管理 設備與器具之清洗衛生 含建築與設施 衛生管理(專責)人員 廢棄物處理(含蟲鼠害管制) 清潔及消毒等化學物質與用具管理 採購驗收(含供應廠商評核) 衛生管理 D-2 9-1 a 建築與設施9-1 衛生管理 1. 場區地面、排水系統等環境隨時保持清潔 , 避免有異味 ; 並有 適當之措施管制畜禽、寵物等。 2. 牆面、天花板避免有藏污納垢等現象 ; 出入口、門窗等孔道設 置紗窗或塑膠簾等。 3. 照明光線達一百米燭光以上 , 工作或調理檯面在二百燭光以上 ; 蓄水池 ( 塔、槽 ) 每年至少清理一次並作成紀錄。 4. 員工之宿舍、餐廳與休息室、檢驗場所與研究室保持清潔並與 食品作業場所隔離。 來源:《食材供應商建立衛生管理系統參考手冊》食藥署 2016 出版 D-3 9-1 a 建築與設施9-1 衛生管理 來源:《食材供應商建立衛生管理系統參考手冊》食藥署 2016 出版 5. 廁所保持清潔避免有異味 , 且於明顯處標示「如廁後應洗手」之字樣 或圖示。 6. 洗手消毒區設有流動自來水、 75% 酒精、清潔劑、乾手器或擦手紙 巾、泡鞋池或腳踏黏墊等設施 , 並張貼「正確洗手步驟」標示或掛圖。 7. 供水設施應以自來水為主且符合飲用水水質標準 ; 地下水水源與化糞 池、廢棄物堆積場所保持 15 公尺以上 8. 更衣室與食品作業場所隔離 , 且專區存放個人衣物等。 D-4 9-1 a 建築與設施9-1 衛生管理 作業區亮度似乎不足 美國海軍第五艦隊尼米茲號上的廚房 作者: Naval Surface Warriors 授權: CC-BY-SA-2.0 來源: https://www.flickr.com/photos/navalsurfaceforces/38436900700/
- 19. D-5 9-1 a 建築與設施9-1 衛生管理 阿原提醒 1. 使用 LED 燈具取代日光燈或省電燈泡,因為 a. ___ b.____ ( 有獎徵答 ) 2. 使用紫外燈,一定要高度警覺,不少案例都是誤開 UV ,人員照傷才發現。 請看阿原的示範:使用三檔 ( 三切 ) 開關,使用適當的硬體來防止意外 T5 型, 8 W 的白燈管、紫外燈管、黑燈管 阿原拍攝,版權沒有,歡迎使用 阿原知道大家聽了很多衛 生講習,對內容也是可以 背誦。 所以這部份,阿原分享一 些不同的,一樣對衛生安 全很重要的事情。 而且阿原要摔燈管。 ( 不是美術館的展覽事 件 ) D-6 9-1 衛生管理 第五艦隊尼米茲號上的廚房 作者: Naval Surface Warriors 授權: CC-BY-SA-2.0 來源: https://www.flickr.com/photos/navalsurfaceforces/ 37328044352/in/photostream/ 9-1 a 建築與設施 進洗碗機前,先沖掉殘餘物 若您是稽查員 ....... -----> 還有有關無關食品衛生,但是極為重要的問題 來源: https://www.flickr.com/photos/navalsurfaceforces/ 37357665231/in/photostream/ D-7 9-1 b 設備與器具之清洗衛生9-1 衛生管理 來源:《食材供應商建立衛生管理系統參考手冊》食藥署 2016 出版 1. 使用之鍋爐系統、截油設施、冷凍 ( 藏 ) 庫、排氣設備、照明設備、 截切器械、洗滌設施、塑膠籃等操作及維護 , 定期清洗保持乾淨 , 避免再 受污染。 2. 設備、器具與食品接觸面保持平滑、無凹陷或裂縫 ; 並以顏色或形狀 區分用途 , 避免生熟食交叉污染。 3. 執行清洗消毒作業時 , 避免清潔劑或消毒劑污染食品、食品接觸面及 包 ( 盛 ) 裝材料。 4. 落實清洗紀錄 , 清洗時若發生異常情形 ( 如冷凍 ( 藏 ) 庫溫度異常、 盛裝容器破裂、燈具破損等 ), 應立即修繕。 D-8 9-1 b 設備與器具之清洗衛生9-1 衛生管理 作者: Arctic Warrior, public domain 公共財 來源: https://www.flickr.com/photos/arcticwarrior/2 2738219867/in/photostream/ 作者: Arctic Warrior, public domain 公共財 來源: https://www.flickr.com/photos/arcticwarrior/2 3132365475/in/photostream/ 今天不少伙伴來自烘焙業。請教,這樣的烤盤算清潔嗎? 若沒有清潔,重疊放置,不就交叉汙染?
- 20. D-9 9-1 b 設備與器具之清洗衛生9-1 衛生管理 刷洗自助餐保溫箱 1. 每次使用後清洗,可避免微生物形成 生物膜 (biofilms) ,若形成,會很難清 洗與消毒。 2. 使用適當的洗潔劑。請問,除了清 洗,是否需要消毒? 3. 若您是稽查 / 稽核員,您看到什麼? ( 第五艦隊飛彈巡洋艦上的餐廳 ) 自由授權 CC-BY-SA-2.0 來源 www.flickr.com/photos/navalsurfaceforces/8249261789/ D-10 9-1 c 從業人員衛生管理9-1 衛生管理 1. 每年委託合格醫療機構辦理「食品從業人員健康檢查」 , 新進人員於 健康檢查合格後 , 始得聘僱 ( 勞工健康保護規則、職業安全衛法、 GHP 準則附表二 ) 。 2. 從業人員於工作時 , 穿戴整齊之工作衣帽 ( 鞋 ) 、口罩 ; 工作中不可 有吸菸、嚼檳榔、嚼口香糖、飲食或其他可能污染食品之行為。 3. 進入食品作業場所前依正確洗手步驟消毒 ( 如圖三 ); 工作中 , 若以雙 手直接調理不經加熱即可使用之食品時 , 將手部徹底洗淨或穿戴消毒清 潔之不透水手套。 4. 從業人員定期接受衛生主管機關或其認可之相關機關 ( 構 ) 所辦理之 衛生講習或訓練。 5. 訪客或來賓有適當管制措施及紀錄 ; 必要時依從業人員動線規定始得 進入作業場所。 來源:《食材供應商建立衛生管理系統參考手冊》食藥署 2016 出版 D-11 9-1 c 從業人員衛生管理9-1 衛生管理 志工們在阿拉斯加 Elmendorf-Richardson 空軍聯合基地 (www.jber.jb.mil/) 的廚房烤餅乾 作者: Arctic Warrior 授權 public domain 公共財 來源: https://www.flickr.com/photos/arcticwarrior/22764457009/in/photostream/ 若您是稽查 / 稽核員 ........... 依照台灣的法規 .......... 嗯 ... 啊 ... D-12 阿原查廠的經驗,多次遇到體檢表上的結果: 1. BMI 過高的員工 ( 女性, BMI 達到 30 ,就像前方照片,考餅 乾的志工們 ) 2. 沒有 A 肝抗體 請問,您是主管 / 當事人,您會如何處理? 9-1 c 從業人員衛生管理9-1 衛生管理
- 21. D-13 9-1 c 從業人員衛生管理9-1 衛生管理 勞工健康保護規則 ( 民國 106 年 11 月 13 日修正 ) 第 19 條 雇主使勞工從事第二條規定之特別危害健康作業時,應建立健康 管理資料,並將其定期實施之特殊健康檢查,依下列規定分級實施健康管理: 一、第一級管理:特殊健康檢查或健康追蹤檢查結果,全部項目正常,或部分項目 異常,而經醫師綜合判定為無異常者。 二、第二級管理:特殊健康檢查或健康追蹤檢查結果,部分或全部項目異常,經醫 師綜合判定為異常,而與工作無關者。 ------> 這一項 三、第三級管理:特殊健康檢查或健康追蹤檢查結果,部分或全部項目異常,經醫師綜合判定為異常,而無法確定此 異常與工作之相關性,應進一步請職業醫學科專科醫師評估者。 四、第四級管理:特殊健康檢查或健康追蹤檢查結果,部分或全部項目異常,經醫師綜合判定為異常,且與工作有關 者。 ( 食品餐飲的工作,多數不是職安法規中的特別危害,但是健康管理,就是看到有 異樣,要提醒員工。 ) [ 相對來說,阿原認為員工的交通安全,尤其是不當的交通行為,也要提醒 ] D-14 1. 除維護衛生所使用之藥劑外 ( 例如 :75% 酒精 ), 其他化學藥劑 不存放於作業場所內。 2. 病媒防治使用之環境用藥、清潔劑、消毒劑及有毒化學物質 , 符合環境用藥管理法 (10) 規定且明確標示 , 專區存放。 3. 訂定適宜之清潔消毒程序及頻率 , 且指定專人專冊記錄其用量。 ------- 阿原向衛管人員領取殺蟲劑,下班後噴三下,如何記錄使用量? ------- 片鹼? 去油劑? ------- GHS 標示, SDS 安全資料表? ------- 洗馬桶的鹽酸與漂白水放在一起?? 就像賣場一樣 ...... 9-1 d 清潔及消毒等化學物質與用具管理 9-1 衛生管理 來源:《食材供應商建立衛生管理系統參考手冊》食藥署 2016 出版 D-15 9-1 d 清潔及消毒等化學物質與用具管理 9-1 衛生管理 咦?桌上那罐好像是殺蟲劑 ---- 請看阿原手上的三瓶 志工們在阿拉斯加 Elmendorf-Richardson 空軍聯合基地的廚房烤餅乾 (www.jber.jb.mil/) 作者: Arctic Warrior 授權 public domain 公共財 來源 https://www.flickr.com/photos/arcticwarrior/23132384755/in/photostream/ D-16 1. 作業場所內及其四周 , 不堆置廢棄物 ; 廢棄物及回收紙箱應專區遠離 作業場所 , 且無異味。 2. 廢棄物依其特性分類集存或即時處理 , 並定期由專人負責清洗處理 , 反覆使用盛裝廢棄物之容器 ( 如加蓋垃圾桶 ) 於清除後 , 立即清洗保持桶 內外清潔。 3. 選擇合格廠商執行病媒防治作業 , 並要求其檢附防治方法及防治效果 之相關文件 , 包含 : 用藥種類、施作時機與頻率、效果及線上監控頻率調 查確認 ; 廢棄的病媒防治鼠餌或捕蟑屋等不隨便放置於作業場所。 9-1 e 廢棄物處理(含蟲鼠害管制)9-1 衛生管理 來源:《食材供應商建立衛生管理系統參考手冊》食藥署 2016 出版
- 22. D-17 海軍陸戰隊下士 Nora Mendez 正在清潔及檢查兩棲突擊艦上 廚房的旋轉鍋 9-1 f 衛生管理(專責)人員9-1 衛生管理 作者: Naval Surface Warriors 授權: CC-BY-SA-2.0 來源: https://www.flickr.com/photos/navalsurfaceforces/39907977083/ D-18 自來水餘氯測定 ( 餘氯濃度低,可能小於 2 ppm) 阿原拍攝,版權沒有,歡迎使用 D-19 阿原拍攝,版權沒有,歡迎使用 D-20 阿原拍攝,版權沒有,歡迎使用 炸油總極性物質測定儀 (GHP 要求不超過 25%) 價格 ________ 炸油酸價試紙。酸價不是直接規範, 但與總極性物質有相關性 價格 ________
- 23. 3 制定日期 ○○.○○.○○ 衛生管理作業程序書 文件編號 G-2-1 制定單位 衛生管理管制小組 版 次 1.0 頁次 1/5 1.目的:為建立本廠適當之工作環境及使相關之設備、人員符合製程操作要求之條件,參考食 品良好衛生規範準則之規定訂定此作業程序,作為衛生管理之依據。 2.範圍:包括場區之建築與設施、設備與用具之清洗衛生、從業人員衛生管理、清潔及消毒等 化學物質與用具管理、廢棄物處理(含蟲鼠害管制)、衛生管理專責人員等。 3.管理權責:廠長、管理衛生人員及全體人員。 4.定義: 4.1.食品作業場所:包括食品之原料處理、製造加工(包含製麴、發酵釀造、壓榨過濾、曝曬、 乾燥、調配熬煮、冷卻沉澱、加熱殺菌等加工步驟)、包裝及貯存場所。 4.2.病媒:係指會直接或間接污染食品或媒介病原體之小動物或昆蟲,如老鼠、蟑螂、蚊、 蠅、臭蟲、蚤、蝨及蜘蛛等。 4.3.應、須:所陳述之事物為必要條件。 4.4.清潔:係指去除塵土、殘屑、污物或其他可能污染食品之不良物質之清洗或處理作業。 4.5.消毒:係指以符合食品衛生之有效殺滅有害微生物方法,但不影響食品品質或安全之適 當處理作業。 4.6.防止病媒侵入設施:以適當且有形的隔離方式,防範病媒侵入之裝置,如欄柵、紗網等。 4.7.區隔:係指有形及無形之隔離。食品作業場所之區隔得以下列一種或多種方式達成,如 場所區隔、時間區隔、控制空氣流向、採用密閉系統或其他有效方法。 4.8.管制作業區:指清潔度要求較高,對人員與原材料之進出及防止病媒侵入等,須有嚴密 管制之作業區域,包括清潔作業區及準清潔作業區。 4.9.非食品處理區:指品管(檢驗)室、辦公室、更衣及洗手消毒室、廁所等,非直接處理食 品之區域。 4.10.一般作業區:指原物料驗收區、原物料常溫貯存室、冷藏貯存室、食品添加物貯存室、 原料秤量區、成品貯存室、原料前處理區(原料的清洗、浸泡、蒸煮、冷卻、鹽水配 置等)、洗麴區、發酵釀造區、容器具洗滌區、殺菌處理區與外包裝區等清潔度要求 次於管制作業區之作業區域。。 4.11.準清潔作業區:指拌麴區、悶麴區、製麴室、過濾壓榨區、調配熬煮區、冷卻沉澱區(充 填包裝後有再經由加熱殺菌處理者)、內包裝材料之準備室與緩衝室等清潔度要求次 於清潔作業區之作業區域。 4.12.清潔作業區:指冷卻沉澱區(充填包裝後無加熱殺菌處理者)、充填包裝區等清潔度要求 最高之作業區域。 4.13.管理衛生人員:食品業者應指派管理衛生人員,就建築與設施及衛生管理情形,按日 填報衛生管理紀錄,其內容包括本準則之所定衛生工作。 5.作業內容:管理衛生人員每日進行衛生檢查並填寫「衛生管理檢查表」(G-4-1-01)。發現不 合格應立即改善,並於表單上註明「己改善」,一月內若發現二次不合格視為異 常,則填寫「異常處理紀錄表」(G-4-1-02)。 資料來源:醬油工廠食品良好衛生規範(GHP)計畫書,食藥署
- 24. 4 制定日期 ○○.○○.○○ 衛生管理作業程序書 文件編號 G-2-1 制定單位 衛生管理管制小組 版 次 1.0 頁次 2/5 5.1.建築與設施 5.1.1.場區環境 5.1.1.1.地面每日清掃保持清潔,防止塵土飛揚。 5.1.1.2.排水系統每日清理保持暢通,防止雜物堵塞及產生異味。 5.1.1.3.場區內禁止飼養禽、畜及其他寵物,惟警衛犬除外,應以繩索固定於作業場區 外,若發現有其他動物靠近場區應予以驅離。 5.1.2.建築 5.1.2.1.牆壁、支柱與地面須保持清潔,每日完工後清洗,避免有納垢、侵蝕或積水等 情形。 5.1.2.2.樓板或天花板須保持清潔,每日開工前檢查,若發現蜘蛛絲、污垢、異物等須 馬上清潔。 5.1.2.3.出入口應裝設塑膠簾或鋁門等,保持清潔,發現污垢當日完工後清洗。 5.1.2.4.排水系統須每日清洗保持暢通,防止異味產生;排水溝末端設有截流網等防止 病媒侵入與攔截固體廢棄物之設施,並每日清洗殘渣,若防護措施破損時則重 新加裝。 5.1.2.5.照明設備採用白色日光燈,工作台面或調理台面保持二百米燭光以上,照明設 備皆採用有罩式燈具並保持清潔。 5.1.2.6.門窗及通風設備(冷氣機、抽風機與通風口等)應設有紗窗或濾網等防止病媒侵 入設施,保持通風良好及清潔。 5.1.2.7.食品作業場所依清潔度區分成非食品處理區、一般作業區、準清潔區與清潔 區,並做有效區隔。 5.1.2.8.製麴室應和其他場所有效隔離,且每月清潔一次並記錄於「製麴室清潔紀錄表」 (G -4-1-03),避免雜菌污染。 5.1.3.廁所 5.1.3.1.廁所的設置定點不得正面開向食品作業場所,但有緩衝設施及有效控制空氣流 向防止污染者,不在此限。 5.1.3.2.內部要隨時保持良好通風及清潔,每日由清潔人員清洗、倒垃圾並記錄「廁所 清潔紀錄表」(G -4-1-04)。 5.1.3.3.貼有「如廁後應洗手」之標語,且於洗手台附近張貼「正確洗手掛圖」。 5.1.4.用水管理 5.1.4.1.場區要有足夠水量,與食品直接接觸及清洗食品設備與用具之用水,應符合「飲 用水水質標準」(G -3-1-02)。 5.1.4.2.使用地下水源者,其水源與化糞池、廢棄物堆積場所等污染源,應至少保持十 五公尺以上之距離。 5.1.4.3.蓄水塔設置地點應與污染源(化糞池、廢棄物堆置場等)保持三公尺以上之距 離,以防止污染,每年至少清洗一次,並填寫「水塔清潔紀錄表」(G -4-1-05)。 資料來源:醬油工廠食品良好衛生規範(GHP)計畫書,食藥署
- 25. 5 制定日期 ○○.○○.○○ 衛生管理作業程序書 文件編號 G-2-1 制定單位 衛生管理管制小組 版 次 1.0 頁次 3/5 5.1.4.4.非使用自來水者,應設置淨水或消毒設備,每日檢查有效餘氯與酸鹼值,有效 餘氯不得低於 200 ppm ,酸鹼值介於 6.0~8.5 之間,記錄於「水質有效餘氯與酸 鹼值紀錄表」(G -4-1-06)。 5.1.4.5.每年至少一次委外檢驗飲用水水質,記錄於「飲用水水質檢驗紀錄表」 (G -4-1-07),以確保其符合飲用水水質標準(鍋爐用水、洗地及消防等用水除外)。 5.1.4.6.非飲用水(如冷卻水、污水或廢水等)之管路系統與飲用水之管路系統,應以顏色 明顯區分標示,並以完全分離之管路輸送,不得有逆流或相互交接情形。 5.1.5.洗手消毒設施 5.1.5.1.於作業場所入口處設置洗手消毒設備,備有足夠數量之洗手乳、乾手設備等, 視必要性設置 75% 酒精消毒設備,並懸掛「正確的洗手方法掛圖」。 5.1.5.2.泡鞋池應於早上及下午開工前檢視有效氯濃度,記錄於「泡鞋池有效餘氯濃度 檢查表」(G -4-1-08),有效氯濃度維持在 200 ppm 以上,若不足則須補充氯液。 5.1.6.更衣室、辦公室、休息室與檢驗室等其他設施 5.1.6.1.更衣室、辦公室、休息室與檢驗室等其他設施,應於每日作業結束後進行清潔, 記錄於「更衣室、辦公室、休息室與檢驗室等其他設施清潔紀錄表」(G -4-1-09)。 5.1.6.2.男女更衣室須與作業場所隔離,且設置足夠之置物櫃,並放置全身鏡。 5.2.設備與器具之衛生管理 5.2.1.用於製造、加工、包裝與貯運等設備與器具(如醬油醪壓榨設備、濾布、攪拌棒與 調理鍋等),使用前應先確認其清潔衛生,必要時採取有效消毒方式(如 75%酒精)。 5.2.2.收工後,使用過的設備與器具(如醬油醪壓榨設備、濾布、攪拌棒與調理鍋等),應 依照其清潔說明清洗乾淨,並防止清潔劑污染食品、食品接觸面及內包裝材料。 5.2.3.已清洗與消毒過之設備和用具,應存放在乾淨之場所或器皿內,做好防護措施以避 免再受污染,並保持適用狀態。 5.2.4.使用拋棄式手套時須定點放置,更換工作、破損或有污染之虞時,要立即更換。 5.2.5.場區設備與器具須每年至少進行維護一次,記錄於「設備與器具的維護與更換紀錄 表」(G-4-1-10)。 5.2.6.機器設備的排水應能適當收集並導引至排水系統,以避免造成污染。 5.2.7.發酵缸(桶、槽)抽取完醬油醪後須清洗乾淨,若有破損的發酵缸(桶)則進行更換, 若發酵槽有破損則進行修補,記錄於「發酵缸(桶、槽)清潔紀錄表」(G -4-1-11)。 5.2.8.製麴完成的麴盤,如持續使用則每月須清洗一次;如未持續使用則製麴完成後即進 行清洗,若有破損之麴盤則進行更換,記錄於「麴盤清潔紀錄表」(G -4-1-12)。 5.3.從業人員衛生管理 5.3.1.新進從業人員須經醫療機構之食品從業人員健康檢查合格,方能開始上班工作;舊 員工亦須每年接受一次食品從業人員健康檢查,記錄於「員工健康檢查紀錄表」 (G -4-1-13),其檢查項目包括 A 型肝炎、手部皮膚病、出疹、膿瘡、外傷、結核病、 傷寒等,食品從業人員經醫師診斷其罹患或感染前述疾病,應主動告知現場負責 人,且不得從事與食品接觸之工作。 資料來源:醬油工廠食品良好衛生規範(GHP)計畫書,食藥署
- 26. 6 制定日期 ○○.○○.○○ 衛生管理作業程序書 文件編號 G-2-1 制定單位 衛生管理管制小組 版 次 1.0 頁次 4/5 5.3.2.新進人員須先接受適當之教育訓練始得工作。在職從業人員每年實施食品衛生安全 相關議題之教育訓練,並作成紀錄「教育訓練紀錄表」(G -4-9-02)。 5.3.3.作業人員須穿戴整潔之工作服、鞋及髮網,以防頭髮、頭屑及外來雜物落入食品、食 品接觸面或內包裝材料中,必要時須戴口罩。 5.3.4.工作中與食品直接接觸之從業人員,不得蓄留指甲、塗抹指甲油及佩戴飾物等,不得 使塗抹於肌膚上之化粧品及藥品等污染食品或食品接觸面。 5.3.5.手部應經常保持清潔,進入食品作業場所前、如廁後或手部受污染時,依正確步驟洗 手,必要時以 75% 酒精消毒。工作中擤鼻涕或有其他可能污染手部之行為後,應立即 洗淨後再工作。 5.3.6.工作中不得有吸菸、嚼檳榔、嚼口香糖、飲食或其他可能污染食品之行為。 5.3.7.若以手工充填醬油或拿取待充填包裝的容器時,應穿戴消毒清潔之拋棄式不透水手 套。戴手套前,雙手仍應清洗乾淨。 5.3.8.作業人員工作前須依照衛生管理檢查表(G -4-1-01)之內容檢查服裝儀容及當日健康 狀況,當作業人員健康狀況出現異常時(皮膚病、出疹、濃瘡、外傷)則調派到與食 品無直接接觸之工作。 5.4.清潔及消毒等化學物質與用具管理 5.4.1.病媒防治使用之環境用藥,應符合環境用藥管理法及其相關法規之規定,並明確標 示,存放於固定場所,不得污染食品或食品接觸面,且應指定專人負責保管,將進 貨量、領用量、回收量與庫存量記錄於「清潔劑、消毒劑與病媒防治用藥管理紀錄 表」(G -4-1-14)。 5.4.2.清潔劑、消毒劑及有毒化學物質,應符合相關主管機關之規定,並明確標示,存放 於固定場所,且應指定專人負責保管,將進貨量、領用量、回收量與庫存量記錄於 「清潔劑、消毒劑與病媒防治用藥管理紀錄表」(G -4-1-14)。 5.4.3.食品製造作業場所內,除器具及人員手部消毒用 75% 酒精外,不得放置清潔劑、病 媒防治用藥、消毒劑等物品。 5.4.4.遭受清潔劑、病媒防治消毒劑污染之食品須廢棄,食品接觸面須重新清洗。 5.5.廢棄物處理(含蟲鼠害管制) 5.5.1.廢棄物應依其特性分類處理,易腐敗廢棄物應每天清除,清除後之容器應清洗乾 淨。而包裝紙箱及塑膠袋等應定時整理,並於垃圾暫存區放置,由專人清運。 5.5.2.廢棄物放置場所不得有不良氣味或有害(毒)氣體溢出,應防止病媒孳生,避免食品、 食品接觸面、水源或地面遭受污染。 5.5.3.廢棄物不得堆放於食品製造作業場所內,以防止積存異物或孳生病媒。 5.5.4.廢棄物貯存場所或容器,在清運廢棄物後,應立即清潔。 5.5.5.廠內之廢棄物處理,應依照「衛生管理檢查表」(G -4-1-01)之工作內容,進行每日 衛生之清潔與確認,以維持作業場所環境清潔,如發現病媒須立即針對可能發生原 因進行處理。 資料來源:醬油工廠食品良好衛生規範(GHP)計畫書,食藥署
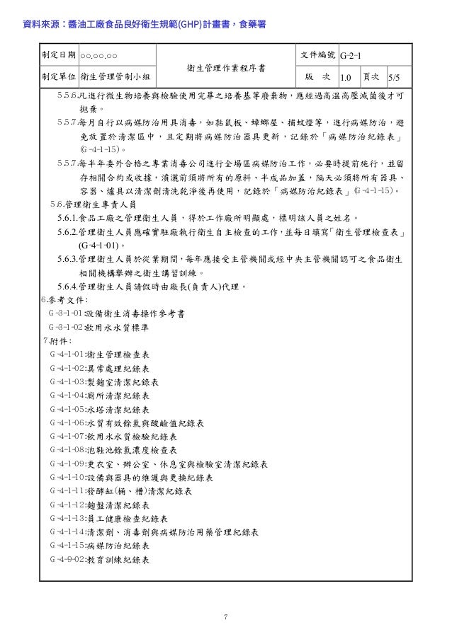
- 27. 7 制定日期 ○○.○○.○○ 衛生管理作業程序書 文件編號 G-2-1 制定單位 衛生管理管制小組 版 次 1.0 頁次 5/5 5.5.6.凡進行微生物培養與檢驗使用完畢之培養基等廢棄物,應經過高溫高壓滅菌後才可 拋棄。 5.5.7.每月自行以病媒防治用具消毒,如黏鼠板、蟑螂屋、捕蚊燈等,進行病媒防治,避 免放置於清潔區中,且定期將病媒防治器具更新,記錄於「病媒防治紀錄表」 (G -4-1-15)。 5.5.7.每半年委外合格之專業消毒公司進行全場區病媒防治工作,必要時提前施行,並留 存相關合約或收據,濆灑前須將所有的原料、半成品加蓋,隔天必須將所有器具、 容器、爐具以清潔劑清洗乾淨後再使用,記錄於「病媒防治紀錄表」(G -4-1-15)。 5.6.管理衛生專責人員 5.6.1.食品工廠之管理衛生人員,得於工作廠所明顯處,標明該人員之姓名。 5.6.2.管理衛生人員應確實駐廠執行衛生自主檢查的工作,並每日填寫「衛生管理檢查表」 (G-4-1-01)。 5.6.3.管理衛生人員於從業期間,每年應接受主管機關或經中央主管機關認可之食品衛生 相關機構舉辦之衛生講習訓練。 5.6.4.管理衛生人員請假時由廠長(負責人)代理。 6.參考文件: G -3-1-01:設備衛生消毒操作參考書 G -3-1-02:飲用水水質標準 7.附件: G -4-1-01:衛生管理檢查表 G -4-1-02:異常處理紀錄表 G -4-1-03:製麴室清潔紀錄表 G -4-1-04:廁所清潔紀錄表 G -4-1-05:水塔清潔紀錄表 G -4-1-06:水質有效餘氯與酸鹼值紀錄表 G -4-1-07:飲用水水質檢驗紀錄表 G -4-1-08:泡鞋池餘氯濃度檢查表 G -4-1-09:更衣室、辦公室、休息室與檢驗室清潔紀錄表 G -4-1-10:設備與器具的維護與更換紀錄表 G -4-1-11:發酵缸(桶、槽)清潔紀錄表 G -4-1-12:麴盤清潔紀錄表 G -4-1-13:員工健康檢查紀錄表 G -4-1-14:清潔劑、消毒劑與病媒防治用藥管理紀錄表 G -4-1-15:病媒防治紀錄表 G -4-9-02:教育訓練紀錄表 資料來源:醬油工廠食品良好衛生規範(GHP)計畫書,食藥署
- 28. 16 管理衛生人員: 廠長: 工廠 G -4-1-14:清潔劑、消毒劑與病媒防治用藥管理紀錄表 頻率:每次 品名: 日期 進貨量 領用量 用途說明 回收量 庫存量 領用人 管理衛生人員 資料來源:醬油工廠食品良好衛生規範(GHP)計畫書,食藥署
- 29. 17 工廠 G -4-1-15:病媒防治紀錄表 說明: (1)每月自行消毒:自行以病媒防治用具消毒,如黏鼠板、蟑螂屋、捕蚊燈等。 (2)每半年全場區消毒:自行或委外合格之專業消毒公司定期消毒。 日期 委託公司名稱 或自行消毒 病媒防治器具 或藥物 消毒成效 (病媒種類/數量) 檢查人 備註 管理衛生人員: 廠長: 資料來源:醬油工廠食品良好衛生規範(GHP)計畫書,食藥署
- 30. 1 阿原問:什麼是品質? -- 讓客戶帶著微笑買單 這單元注意兩件事情 1. 落實食品衛生管理 -- 稽查 / 稽核零缺失 2. 客戶滿意 -- 才有進帳 如何在製程設計中,考量到客戶滿意與衛生原理,是業者麼可以努 力的目標。 製程與品質 2 對餐飲業及食品製造業而言, 9-2 製程與品質,會跟 HACCP 計畫書 的 CCP 之監控,會連動 ( 稍後會說明 ) 但是,不同食品業,即使導入 HACCP/IS 22000 ,其需要監控的 CCP 會不同。 例如食品冷凍物流業,只有運輸及儲存,沒有生產製造,不會用到食品 添加物,沒有原料檢驗與加工步驟。 今天參加課程的伙伴們,公司屬性有所不同,所以需要依照公司的屬性 進行 GHP 程序書的編輯。 3 我們來看美國農業部,製作的 foodsafety.gov 網站,提供家庭食品衛生安全的相關資 訊,但是原理相似,值得參考。有個三分鐘的影片,業者朋友們不妨參考。 差別在 1. 家庭烹飪,量完溫度,不需要寫表單,但是產業界要。 2. 家庭烹飪量少,餐飲食品業量多,而且可能被稽查。 圖片擷取自 www.foodsafety.gov/keep/basics/ cook/index.html 美國政府部份資料版 權沒有 9-2 製程與品質 各類食材最低安全烹飪溫度 4 資料來源: Safe Minimum Cooking Temperatures, Foodsafety.gov (USDA) https://www.foodsafety.gov/keep/charts/mintemp.html 使用 google 翻譯後,阿原人工校正,並把華氏溫度改成攝氏。 各類食材最低安全烹調溫度 火雞 9-2 製程與品質
- 31. 5 9-2 製程與品質 6 一、使用之原材料,應符合本法及其相關法令之規定,並有可追溯來 源之相關資料或紀錄。 ---- 原材料適用的衛生法規,會說明需要檢測的項目與標準。一般是 上游提供檢測報告。公司適時抽驗 衛生福利部 107 年 9 月 27 日公告「食品業者應保存產品原材料、半 成品及成品來源文件之種類與期間」,要求食品業者應以書面或電子 化方式,完整保存收貨之原材料、半成品及成品之來源憑證或經供應 者簽章紀錄等文件至少五年,並自 109 年 1 月 1 日生效。 《食品良好衛生規範準則》 (20180621 草案 ) 附表三 食品製造業者製程管理及品質管制基準 9-2 製程與品質 9-2 a 採購驗收 / 供應廠商評核 7 二、原材料進貨時,應經驗收程序,驗收不合格者,應明確標示, 並適當處理,免遭誤用。 ---- 請參考中央廚房手冊,驗收規格 p92, 93 不合格者,可以使用文字、符號的容易辨識的方式標示,並放置的 特定,不易混淆的區域。 三、原材料之暫存,應避免製程中之半成品或成品產生污染;需溫 溼度管制者,應建立管制方法及基準,並作成紀錄。冷凍原料解凍 時,應防止品質劣化。 ---- 不同的原料,有不同的暫存條件,例如冷凍、冷藏、常溫等。 一般散裝的乾料 ( 無包裝保護或隔絕 ) ,要注意保存的溼度。 《食品良好衛生規範準則》 (20180621 草案 ) 附表三 食品製造業者製程管理及品質管制基準 9-2 製程與品質 9-2 a 採購驗收 / 供應廠商評核 8 四、原材料使用,應依先進先出之原則,使用時應依其用途 , 正確使用。 ---- 近年來陸續發生多家知名食品大廠使用過期原料事件,冷凍水產品、 肉品過期改標事件。 若有足夠的規模,可以利用進出貨管理系統,或是 ERP 系統協助先進先 出之管理。然而還是依賴適當的作業方式、人員的教育訓練,才能避免使 用到過期原料。 《餐飲業食品安全管制系統 (HACCP) 評核一致性釋疑手冊》 p53, Q36: 原物料該如何進行先進先出管理 ? 說明 : 可於食材外包裝上以簽字筆或是貼標方式註明入庫日期 , 並依據食 材有效日期調整原物料的擺放順序 , 並盡可能縮短各項食材的周轉率。若 可控制食材為當天凌晨或前一天下午進貨驗收 , 而當天用完 , 則可不需標 示且易於追溯。 9-2 製程與品質 9-2 a 採購驗收 / 供應廠商評核
- 32. 9 適當的情況下,可以在驗收時,進行檢驗檢測。例如測定豆乾是否有雙 氧水殘留 這類可以進行的檢驗,一定是簡單、快速,通常是化學類。 提醒:教科書會說,未達驗收標準,就退貨。但是請務必事先準備好備 案 ( 例如把 100 公斤的豆乾或雞腿退貨,隔天的訂單可能會開天窗 ) 否則,使用驗收不合格的食材,不但違反作業流程,還可能違反法規。 ------> 各位一定要預防這類的事情發生。 1. 其他供應商 ( 平時就要輪流採購,但是公家標案… ..) 、 2. 準備替代菜單 3. 視情況,幫上游廠商上緊發條 9-2 製程與品質 9-2 a 採購驗收 / 供應廠商評核 10 9-2 製程與品質 9-2 a 採購驗收 / 供應廠商評核 1. 供應商的選擇 : (1) 依供應商供貨品質良莠、財務穩定度、協力廠商組織能力、成本效益 和其產品生產系統來篩選。 (2) 其他選擇的考量包含 : 交貨的準時性、產品的可靠度、持續改善的能 力、交貨的準確性、客訴處理的速度、生產設備及產能、生產製程的專業 能力、員工之教育訓練、安全聲明政策、供貨態度、地理位置和供貨紀錄 等。 來源《食材供應商建立衛生管理系統參考手冊 》 食藥署 2016 出版 11 9-2 製程與品質 2. 合約審查 : (1) 制定採購合約之審查標準。 (2) 合格廠商證明文件、原材料品質證明資料、驗收標準及抽驗機 制、處罰或賠償條款、爭訟時之地方法院或相關法律約束事項等 , 皆 應納入合約書內容。 (3) 建立廠商合約審查流程圖。 來源《食材供應商建立衛生管理系統參考手冊 》 食藥署 2016 出版 12 9-2 製程與品質 3. 採購驗收 : (1) 建立採購制度及流程圖。 (2) 制定原材料驗收標準並張貼於驗收區域明顯處 , 原材料進貨時經驗收合 格後使得入庫儲放。 (3) 原材料經驗收不合格或具其他異常現象者 , 應設專區擺放且明確標示 , 且依合約內容進行後續處置。 來源《食材供應商建立衛生管理系統參考手冊 》 食藥署 2016 出版
- 33. 13 9-2 製程與品質 4. 供應商評鑑 : (1) 建立供應商一覽表。 (2) 依主要食材、供應量較大者或供應高危害風險食材者 , 排定年度供 應商訪視行程並填寫訪視紀錄表單。 來源《食材供應商建立衛生管理系統參考手冊 》 食藥署 2016 出版 有些有趣的故事 _____________ --------> 阿原把今天的伙伴們,在網路上可以查到的資料,簡單整理,當 作是模擬供應商第一階段的評鑑。 請左右看看伙伴們,未來就是合作的對象。 14 此外,驗收時,也可以使用快檢試劑。 市面上可以買到數種快篩 試劑。可以依照公司進貨的需要,選擇適當的快檢種類。 感謝台灣尖端先進提供快檢試劑 9-2 製程與品質 9-2 a 採購驗收 / 供應廠商評核 15 9-2 製程與品質 9-2 a 採購驗收 / 供應廠商評核 問題與討論 1. 請問,驗收,需要用到金檢機嗎? 2. 若您使用快篩試劑,對某一批貨驗出超標,再次取樣檢驗,依然超標,您該如 何處理? 3. 購買自動洗碗機與洗潔劑 ( 機器用的洗劑與常見的洗劑之成份不同 ) ,需不需 要寫入這部份的程序書? 4. 長官下令要您通過某批不合格的食材原料,一定要通過驗收,您會怎麼處理? 5. 購買切菜機、切肉機 a. 程序是否要寫入採購?若要,但是很多網路上的資料,只有採購食材,沒有 採購食品機械與設備,這樣正確嗎? b. 部份設備,會強調購買有經濟部標檢局合格標章的產品嗎? ( 俗稱燕子尾 ) c. 廚房電氣設備需要接地,這部份需要在購買時,寫入程序書嗎? d. 這類危險機械或設備的教育訓練,會寫到 GHP 程序書嗎?會依照職安法規, 擬定演練緊急應變計畫,並定期演練嗎? ( 例如人員手指被機器切斷,該如何應 變 ) 16 ◎20180621 公告之修正草案 第六點改為第五點,食品添加物應設專區貯放 , 由專人負責管理 , 以專冊登載使用 之食品添加物種類、許可證或產品登錄號、進貨量、使用量及存量 ---- 這部份是對食品添加物的管理說明 十三、食品添加物之使用,應符合食品添加物使用範圍及限量暨規格標準之規定; 秤量及投料應建立重複檢核程序,並作成紀錄。 * 法規《食品添加物使用範圍及限量暨規格標準》 * 味精要不要三專管理? 根據「餐飲業食品安全管制系統 (HACCP) 評核一致性釋疑手冊【第二版】」之說 明:味精是食品添加物,需要三專管理 * 重複檢核:作法有多種,阿原建議可以在 A 員工稱取完畢,由 B 員工協助,依 照標準作業之內容,檢查食品添加物之品項是否正確、取用量是否正確、使用對象 是否正確等。皆正確後才把食品添加物加到原料。 9-2 製程與品質 9-2 c 食品添加物管理
- 34. 17 * 阿原的查核經驗:部份頗具規模的餐廳,整罐色素放在爐灶前的工作區, 問廚師,完全沒有管理。以往的時代,不重視這些。但是現在食品法規會要 求,即使不是 HACCP 驗證的餐廳,也要三專管理,這是 GHP 的規定。 因為過去十年,從三聚氰胺開始,不少的食安風暴是跟食品添加物,跟化學 有關,尤其是惡意添加 ( 這點跟先進國家的 HACCP 制度,主要面對的敵人 是微生物,大不相同 ) 參考資料 《小型烘焙業者正確選擇食品原物料及食品添加物參考手冊》 衛福部食藥署 2014-07 出版。請見 p30, 31, 41 9-2 製程與品質 9-2 c 食品添加物管理 18 9-2 製程與品質 ( 二 ) 食品添加物管理 1. 食品添加物應專櫃儲放並明確標示、由專人負責管理及落實專冊紀錄。 2. 食品添加物之使用符合食品添加物使用範圍及限量暨規格標準之規定 , 並作成紀錄。 來源《食材供應商建立衛生管理系統參考手冊 》 食藥署 2016 出版 這部份的細節,有興趣可以參考阿原的簡報 20190822 衛生講習: 餐飲業者食品添加物與化學品三專管理 19 《食品良好衛生規範準則》 2014-11-07 附表三 第 13 條 食品添加物之使用,應符合食品添加物使用範圍及限量暨規格標準之規 定;秤量及投料應建立重複檢核程序,並作成紀錄。 食藥署出版手冊,只有提到由第二人確定第一人所秤量食品添加物的重量 正確無誤後,由第二人投料,但是阿原的看法不一樣,阿原提出囉唆完整 版。 食品添加物之重複檢核程序 ... 怎麼做? 用字: 重複檢核 ( 不是重『覆』檢核 ) 20 空白表格之來源:《麵粉、澱粉及其上下游相關產業衛生管理實務手冊》食藥署 2016 年出版
- 35. 21 資料來源:《小型烘焙加工業者衛生操作參考手冊》食藥署 2013 年出版 該手冊看出,秤量者完成後,由投料 者確認沒問題,才將食品添加物加入 食品原料中 22 阿原版本之食品添加物重複檢核程序 1. 檢查食品 添加物之品項 3. 檢查食品添加物 之秤取量 2. 檢查目標物之 項目與重量 https://publicdomainvectors.org/en/free-clipart/ Man-with-will/73262.html https://publicdomainvectors.org/en/free- clipart/Male-chef-portrait/73242.html 阿原主張,職員 A 秤量後, 由職員 B 確認四個項目都正 確無誤,才能投料。 ( 味精等限制較少的食品添加物可以免用 此四項原則 ) 4. 填寫表單 檢查紀錄 投料 23 對照食譜或工單,列出會用到的食品添加 物 ( 若用到多種食品添加物,一次檢查一 種 ) 1. 品項名稱 ( 仔細看包裝,例如苯甲酸 / 苯甲酸鈉 / 苯甲酸鉀,三者溶解度不同,用量也 不同。差一個字,拿錯瓶,差很多 ) 2. 保存期限 (檢查是否過期。若有多 瓶,則先進先出 ) 阿原版本之食品添加物重複檢核程序 1. 檢查食品 添加物之品項 2. 檢查目標物之 項目與重量 對照食譜或工單 1. 原料項目 ( 今天要製作豬肉香腸,卻看到魚、看 到其他原料,或是用到魚丸的配方。 ) 2. 品項重量(工單寫著 100 公斤的豬肉,但是看起 來不到一半,此時要確認領料與秤量是否正確,原料重量不 足,可能造成食品添加物超標,若原料過量,可能使食品添 加物的效力不足) https://publicdomainvectors.org/ en/free-clipart/Old-tin-can/ 66989.html https://publicdomainvectors.org/en/free-clipart/ Vector-image-of-meat-chops/6525.html https://publicdomainvectors.org/en/free-clipart/ Vector-clip-art-of-salt-pork/6532.html https://publicdomainvectors.org/en/free- clipart/Salmon-fish-image/67908.html 24 阿原版本之食品添加物重複檢核程序 3. 檢查食品添加物 之秤取量 1. 確認重量 ( 取乾淨的空 容器,在天平上歸零後,將同 事秤取的食品添加物轉移到新 的容器,確認重量符合食譜或 是工單的要求 ) 4. 填寫表單 檢查紀錄 1. 檢查同事的紀錄表單是否 正確填寫。 2. 檢查後確定依標準作業程序 進行,沒問題,自己簽名。 https://publicdomainvectors.org/en/ free-clipart/Writing-pad/59845.html https://publicdomainvectors.org/en/free- clipart/Hand-with-pencil/59848.html 投料 https://publicdomainvectors.org/en/free- clipart/Beaker-illustration/52145.html https://publicdomainvectors.org/en/free- clipart/Measuring-glass-pot/52143.html
- 36. 25 有獎徵答 -- 沒有標準答案,只有合理的答案 publicdomainvectors.org/en/free-clipart/ Beaker-illustration/52145.html publicdomainvectors.org/en/free-clipart/ Measuring-glass-pot/52143.html publicdomainvectors.org/en/free-clipart/Vector- drawing-of-melting-pot/28088.html Q1: 假設食品添加物是很黏的液 體,無法完全轉移到新的容器。 請問,您該如何確定同事秤量的 重量是正確的? 26 有獎徵答 -- 沒有標準答案,只有合理的答案 Q2: 味精、色素等,法規沒有設定限量標準, 而且使用量是依照餐廳老師傅多年的經驗判斷與 調整,不是依照食譜或是配方。 若您是食品添加物管理人,您會如何協助師傅, 依法記錄使用量? --GHP 附表三,第六條 作者: Helen Simonsson 授權 CC-BY-SA-2.0 https://www.flickr.com/photos/hesim/18595317330/ 27 9-2 d 食品製造流程規劃 ★ 若伙伴們公司有導入 HACCP 或相關驗證,這部份請注意。餐飲或食品 加工,可以在此處說明 CCP 之執行與監控方式。 9-2 製程與品質 9-2 d 食品製造流程規劃 28 《食品良好衛生規範準則》 (20180621 草案 ) 附表三 食品製造業者製程管理及品質管制基準 ◎20180621 公告之修正草案 六、食品、食品添加物、食品器具、食品容器或包裝及食品用洗潔劑 製程之規劃,應符合衛生安全原則。 --- 修正案從原來的食品製程,現在把範圍擴大,法規精準定義範圍。 ---- 以交叉汙染來說明。 a. 原料的運送或存放,可能被汙染,或是汙染其他原料 例如蔬菜、乾料與禽畜水產等生的原料共同運送到工廠,若未妥善包裝,肉品的汁 液可能滴到蔬菜的包裝,或是蔬菜,造成汙染。而這些是可以避免的。 9-2 製程與品質 9-2 d 食品製造流程規劃
- 37. 29 b. 加工過程可能被汙染 例如隨意放置的清潔劑、殺蟲劑、食品添加物等化學物品,可能會造 成加工時的汙染 ( 所以強調這些化學品要三專管理,工作時不能出現 在工作區 ) 。 製程設計欠佳,或是人員操作未落實 GHP ,也可能會造成交叉汙 染。 * 例子:阿原曾某現場看過,地上有一瓶沒有加蓋的漂白水,離食材 處理區約一公尺,萬一踢倒,容易造成汙染。萬一打翻的不是像漂白 水有明顯的氣味之化學品,就很難發現。 9-2 製程與品質 9-2 d 食品製造流程規劃 30 c. 成品或半成品可能在烹調後被汙染 例如烹調後等待配膳或包裝的食物,若未能確實覆蓋,可能有外界污染進入 ( 後續沒有加熱步驟,若有微生物汙染,將是嚴重的問題 ) ,或是承裝的餐 具未能確實清洗與消毒、洗潔劑殘留、消毒劑殘留等亦可能造成汙染。 d. 人流、物流、水流、氣流 若未能妥善規劃,可能發生汙染。常見的缺失,例如人員動線設計欠佳,無 法從高度清潔區往低度清潔區移動。或是人員未能落實教育訓練,貪圖方 便,未能依照規劃的動線前進。 《食品良好衛生規範準則》 (20180621 草案 ) 附表三 食品製造業者製程管理及品質管制基準 9-2 製程與品質 9-2 d 食品製造流程規劃 31 《食品良好衛生規範準則》 (20180621 草案 ) 附表三 食品製造業者製程管理及品質管制基準 十一、食品在製程中,非使用自來水者,應指定專人每日作 有效餘氯量及酸鹼值之測定,並作成紀錄。 ---- 如果地下水有汙染 ( 如桃園 RCA 工廠污染地下水事件 ) 。 此時重點不在餘氯的含量是否足以抑制或殺掉微生物,而是地下水含有污染物。 請避免使用地下水,萬一不得不用地下水時,最好定期取水樣品到環保環保署許可的實 驗室進行檢測,同時取得證明。需要檢測的項目,請參考環保法規:《飲用水水質標 準》 十二、食品在製程中,需管制溫度、溼度、酸鹼值、水活性、壓力、流速或時間等事 項者,應建立相關管制方法及基準,並作成紀錄。 常見抑制或是殺滅微生物的方法有數種,包括溫度、酸鹼值、水活性、高壓殺菌等 方 式,若 HACCP 計劃書中,將這些物理、化學參數列為重要的管制點,則需要說明適當 的參數值與效果。 ----→ 部份食品業,將加熱溫度,設為 CCP ,部份把 pH 或水活性等設為 CCP 點。 9-2 製程與品質 9-2 d 食品製造流程規劃 32 9-2 製程與品質 ( 三 ) 食品製造流程規劃 1. 應其性質不同規劃各區作業場所並有效區隔保持乾淨 , 且依各區清潔度 規劃人流、物流、水流或氣流等動線 2. 食品製造流程從原料驗收、入庫儲存、前處理、理貨 ( 或加工處理 ) 、 包裝至出貨等流程規劃 , 均符合衛生安全原則 3. 建立相關管制方法及基準 , 例如製程中管制冷熱藏溫度、倉儲溫濕度或 成品保存效期等 4. 原物料使用注意其保存期限及使用方法 , 並遵行先進先出原則 , 逾有效 日期之食材立即銷毀或設置專區有效區隔 5. 可回收使用之容器具 , 應妥善清潔、消毒或殺菌處理。 6. 製程中有異常現象時 , 應建立矯正措施防止再發生 , 並作成紀錄。 來源《食材供應商建立衛生管理系統參考手冊 》 食藥署 2016 出版
- 38. 33 請教大家, 1. 遇到非加熱型的管制點,例如生魚片、乳製品 ( 起司 ) ,這類 該管制什麼為 CCP? ( 提示,網路上可以找到歐美的生魚片及乳製品之 HACCP 範本 ) 2. 若是管制 pH 值,該如何設定? 若是管制水活性,該如何設定? 若牽涉到柵欄效應,該如何設定? 9-2 製程與品質 9-2 d 食品製造流程規劃 34 十七、製程及品質管制有異常現象時,應建立矯正及防止再發生之措施,並作成紀錄。 台灣 GHP 這條法規,與 HACCP 七大原則之原則 5 建立矯正措施 ( 當 CCP 失控時 ) 十二步驟之步驟 10 建立矯正措施呼應 ---- 不同的產業、不同產品,會有不同屬性,其異常或管制界限之設定也不同。當然, 處理方法也可能不同。有些烹煮型的加工產品,若未達到設定的溫度,多數可以回頭再 加熱直到設定的溫度。 但是部份產品不是以加熱作為 CCP 點,像生菜沙拉,可能是溫度與消毒劑之作用濃度 與時間。 如鯛魚片,以低溫控制及臭氧殺菌 ( 濃度、作用時間 ) 。這類的管制界限與加熱型的管 制界限概念不同。 ** 有些產品,若未達到設定的標準,可以重工,但是有些可能要整批丟掉。 《食品良好衛生規範準則》 (20180621 草案 ) 附表三 食品製造業者製程管理及品質管制基準 9-2 製程與品質 9-2 d 食品製造流程規劃 35 製程與品質單元中,有不少非餐飲會用的工具,雖然不是監控 CCP ( 那 是有關安全,不見得可口 ) ,但是部份品質非常重要 ( 好吃 ) 。阿原就 介紹幾個常見的小工具。這些工具,視情況寫入程序書。 測量自來水的密度 阿原拍攝,版權沒有,歡迎使用 比重計 (hydrometer) 用來測量一般液體的密 度 ( 若高黏度如甘油,會 以其他方法測試 ) 36 測量配置的消毒用酒精 阿原拍攝,版權沒有,歡迎使用 比重計應用在不同液體,會調整其測量範圍,如照片,經過計算,用來測量酒 精水溶液的濃度,例如配置 70% 或 75% 的消毒酒精,除了計算,也可以使用 比重計做第二道確認。另有可以測量 0 -40% 的酒精比重計,可以用在酒廠。 猜猜比重計的價錢 _____
- 39. 37 實驗室以外,阿原曾在桃園蘆竹 區,大竹路上某家牛肉麵店,看 到職員使用折射度計,在調湯 頭 ... 非常科學! 猜猜價錢 ____________ 尚未歸零校正 ( 數值需要依 照溫度進行修正 ) 阿原拍攝,版權沒有,歡迎使用 折射度計 (refractometer) 或糖度計 (Brix meter) 38 電子式折射度計 可以自動對溫度進行校正。 常用來測定水果的甜度。 視情況寫入程序書。 相對來說,新聞報導桃園農 改場研發出非破壞性 39 《食品良好衛生規範準則》 (20180621 草案 ) 附表三 食品製造業者製程管理及品質管制基準 八、食品在製程中所使用之設備、器具及容器,其操作、使用與維護,應符合衛生安 全原則。 ◎20180621 公告之修正草案 七、食品、食品添加物、食品器具、食品容器或包裝及食品用洗潔劑在製程中所使用 之設備、器具及容器,其操作、使用與維護,應符合衛生安全原則。 ---- 減少交叉汙染 九、食品在製程中,不得與地面直接接觸。 ---- 減少交叉汙染 理想上所有食品、餐飲業者無論規模,都要遵守 GHP 。但是經常可見餐飲業者在製 程中,將半成品或成品直接置於地面。或是原料供應者,直接把食材放在餐廳外的地 板,甚至放在馬路旁的水溝蓋,都是沒有落實 GHP 。 也曾見過團膳公司的人員,先將餐桶置於地面,取下推車,才放推車上。 9-2 製程與品質 9-2 e 防止交叉污染 40 9-2 製程與品質 ( 四 ) 防治交叉污染 1. 評估各種危害及其可能污染途徑 , 並建立管制措施 2. 製程中管制措施的有效性 , 例如 : 作業時間或空間區隔、食品離地措 施、人員手部清洗消毒程序的習慣養成等 3. 冷凍 ( 藏 ) 庫或層架規劃設計要有先進先出、生熟食分區擺放之概念 , 並確認物品可加蓋或防制污染措施。 4. 化學藥劑及清掃用具於固定時段使用 , 並明確標示專區存放 , 由專人負 責保管及記錄用量且有防止藥劑污染與錯置之措施 來源《食材供應商建立衛生管理系統參考手冊 》 食藥署 2016 出版
- 40. 41 《食品良好衛生規範準則》 (20180621 草案 ) 附表三 食品製造業者製程管理及品質管制基準 十、食品在製程中,應採取有效措施,防止金屬或其他雜物混入食品中。 ◎20180621 公告之修正草案 九、食品、食品添加物、食品器具、食品容器或包裝及食品用洗潔劑在製程 中,應採取有效措施,防止金屬或其他雜物混入食品中。 –-- 金屬的部份,可以使用金檢機。 *2013 年某超商飯糰裡面混了一顆螺絲 * 國外的案例,因成品有異物而 recall 之事件,包括成品可能含有塑膠碎 片、高爾夫球破片等。 * 美食節目,把主人戴手錶、佛珠、項鍊、十字架、耳環、指甲藝術等呈現在 電視前… -----------> 工作時,可以戴眼鏡或助聽器? ----------→ 配膳區大姊的老花眼鏡 ... 隨時會滑落 9-2 製程與品質 9-2 f 化學性及物理性危害侵入之預防 42 9-2 製程與品質 9-2 f 化學性及物理性危害侵入之預防 資料來源 ( 政府公開資料 ) 「 20170213 食品製造業之食品良好衛生規範準則 (GHP) 重點學習教材」 43 這部份需要跟 9-1 衛生管理 搭配。人員著裝要確實,不能帶手錶、項 鍊等,避免物理性的侵入。 化學品需要三專管理,現場不相關的東西,或是私人物品,都不能在工作時 間 ( 管制時間 ) ,出現工作現場 ( 管制區域 ) 。 事實上,這部份是常見的缺失。不見得現場有私人物品或殺蟲劑,就會汙染 到食品。但是,管理上,就是透過教育訓練,把可能發生的危害,設法去 除。例如工作時間不可以噴殺蟲劑,所以不能存放在現場,不信? 看看阿原手上這幾瓶 ~~~~~~~~~~~ 9-2 製程與品質 9-2 f 化學性及物理性危害侵入之預防 44 9-2 製程與品質 ( 五 ) 化學性及物理性危害侵入之預防 1. 化學性危害之控管 : (1) 化學消毒藥劑均由專人專櫃管理 , 工作現場作業中除維護衛生所必須 使用之藥劑外 , 勿存放使用。 (2) 採購時 , 上游供應商應提供農藥殘留、動物用藥、重金屬等證明 , 驗收 時可另以食品快篩檢測 , 以確認品質 , 必要時可委託檢驗。 (3) 委由合格病媒業者進行病媒防治作業 , 並執行後續監測作業。 (4) 包裝材料與食品之接觸表面避免殘留印刷之油墨。 來源《食材供應商建立衛生管理系統參考手冊 》 食藥署 2016 出版
- 41. 45 阿原提醒 部份化學品除了注意不能在食品操作過程中汙染製程,化學品需要依照 GHS 標示及準備 SDS ( 安全資料表 ) 白話文:食品廠的化學品有多個主管機關:衛生、職安、環保 GHS 化學品全球調和制度 - 勞動部職業安全衛生署 https://ghs.osha.gov.tw/CHT/intro/GHS-pic.aspx 這部份危險化學品的正確操作 ( 購買、運輸、保存、使用及其化學廢棄物 處理 ) 與安全資料,最好納入人員教育訓練的單元。 而且需要擬定可能發生之意外,及其緊急應變計畫 ( 例如誤食漂白水、強 鹼碰到眼睛,如何現場處理,如何連繫醫院或急救單位等 ) 化學品的分類,請參考經濟部標檢局 CNS 15030 之分類。 補充資料 46 例如廚房常用強鹼 ( 鹼片 / 片鹼 ) 來去除油污 ( 地板、排水系統 ) 氫氧化鈉 https://ghs.osha.gov.tw/CHT/intro/MSDS.aspx?casno=C80183F064A399B85C97150D0BBE509C 補充資料 47 補充資料 次氯酸鈉水溶液,常稱為漂白水。用在餐具、抹布之消毒,廠區地板、牆 面、排水溝消毒等。 次氯酸鈉不可以與鹽酸 ( 洗廁所用 ) 混合,以免 產生氯氣 https://ghs.osha.gov.tw/CHT/intro/MSDS.aspx?casno=205FF9D43D447A212A83149CC0411CEB 48 十六、每批成品應確認其品保後,始得出貨;確認不合格者,應訂定適當處 理程序。 衛生標準 vs 品質標準 ----> 兩碼子事 * 衛生標準:法規要求,被檢驗出來時,會依法開罰 例如便當的大腸桿菌群超標 * 品質標準 如稀釋型的乳酸菌飲料,若包裝宣稱符合 CNS 3058 之標準,則其乳酸菌 數需超過 106 CFU / g 或 mL 。若沒有達到,是標示不實,與衛生安全無 關。 品保小編抗議:無論是兩碼子還是一碼子,都是品保要做的事 《食品良好衛生規範準則》 (20180621 草案 ) 附表三 食品製造業者製程管理及品質管制基準 9-2 製程與品質 9-2 g 成品之確認
- 42. 49 《食品良好衛生規範準則》 (20180621 草案 ) 附表三 食品製造業者製程管理及品質管制基準 9-2 製程與品質 9-2 g 成品之確認 資料來源 ( 政府公開資料 ) 「 20170213 食品製造業之食品良好衛生規範準則 (GHP) 重點學習教材」 50 進階說明: 對我們熟悉的範本,餐飲類成品之確認,除了外觀,口感外,無法進 行微生物的檢驗—因為時間的關係。 一般微生物檢測,光培養可能需要 48 小時,對餐飲來說,等驗報告 出來,成品也應該進到化糞池了! 所以這類的成品確認跟食品檢驗 會有所不同。 相對,台灣法規要求罐頭飲料、嬰兒食品這類保存期限相對比較久的 產品,要檢驗數種的微生物或病原菌 ( 如沙門氏菌 ) ,此時必需等到 檢驗報告出來,東西才能出貨。所以這部份的觀念一定要有。 提醒:從餐飲學 HACCP ,對台灣的初學者相對容易上手,但是 HACCP 的發源地,美國,並沒有把 HACCP 強制應用在餐飲業,只 有在 2006 年之後列為志願性導入。 9-2 製程與品質 9-2 g 成品之確認 51 對餐廳廚師來說,注意的事情與一般食品製造業或團膳,部份不同。這裡提到金檢 機,讓各位在之後的課程有印象,但餐廳極少用到。 對於金檢機 (metal detectors) ,可用來偵測食品原料是否金屬異物。或是成品確 認項目之一,若有加工過程中不慎掉入的金屬物,可以透過金檢機而偵測出來。 9-2 製程與品質 9-2 g 成品之確認 照片版權:美國政府的照片,沒有版權或自由授權 CC-BY 來源: www.ramstein.af.mil/News/Features/Display/Article/726992/meat-plant-beefs-up-nato-commissaries/ 在德國 Ramstein 空軍基地的肉品加 工廠,所有的肉品 都先經過金屬檢 測,確定安全後才 出廠。工作人員每 個小時會確認儀器 的精準度。 52 9-2 製程與品質 9-2 g 成品之確認 金檢機之標準測試片 ( 感謝資正電子提供 ) 網路上可以看到各類測試片的形式 https://www.google.com.tw/search? q=food+metal+detector+test+pieces&tbm=isch&tbas=0&source=lnt&sa=X&ved=0ahUKEwj_o4LExaXjAhVPFqYKHZNMDrs QpwUIIg&biw=1440&bih=698&dpr=1.33 阿原拍攝,版權沒有,歡迎使用
- 43. 53 9-2 製程與品質 9-2 g 成品之確認 聲明:阿原手上的金屬探測器是道具 ( 玩具 ) ,用來教學示範,並非 用在食品廠檢測金屬的正規儀器。 事實上金檢機的操作,跟檢測品的大小、內容物 ( 金屬離子如鐵、 鈣、鈉、鉀 ) 、金屬異物的種類等,都會影響檢測的結果,因此需要 原廠人員針對不同產品進行參數調整,以免誤判或有漏網之魚。這部 份需要請教金檢機的專業人員。 1. 每日生產,需要使用內標準品 ( 空測、實測 ) 2. 金檢機每年需要校正。 考考大家: 若您發現,檢測成品的金屬探測器,對某標準測試片沒有反應,視同 故障,您該如何處理? ( 請看阿原道具示範 ) 54 9-2 製程與品質 9-2 g 成品之確認 這部份,台灣的 GHP 法規,沒有細說。台灣的 HACCP 法規 ( 食品安 全管制系統準則 ) ,也沒有細說。 在說明之前,說明另一個不同項目,卻是相同學理情況 狀況演練:衛管人員阿原,在休息時間隨手將監控 CCP 點的溫度計插入 正在沸騰的水,發現數值不是 100℃ ,這下事情不妙,請問,該如何處 理? ( 類似案例:發現便當工廠的金檢機對標準品沒有反應 ) 1. 先確認是高溫低讀?還是低溫高讀? ( 何者嚴重 ?) 2. 台灣食品法規沒有細說。 CAS, TQF 等之作法 55 發現重要儀器可能有誤,需要校正時,可以參考 ISO 9001:2015 7.1.5.2 量測追溯 Measurement traceability 當要求追溯時,或組織認為量測追溯是信任量測結果有效之前提時,量測 設備應: a) 對照能追溯到國際或國家標準之量測標準,按照規定之時間間隔或在使 用前進行校正與(或)校驗。當不存在上述標準時,應保留作為校正或校 驗依據之文件化資訊; b) 予以識別,以確定其校正狀態; c) 予以保護,防止可能使校正狀態與隨後之量測結果失效之調整、損壞或 劣化。 當發現量測設備不適合其預期用途時,組織應確定以往量測結果之有效性 是否受到不良影響,必要時採取適當之措施。 9-2 製程與品質 9-2 g 成品之確認 56 補充說明,這 GHP/HACCP 法規沒有提到,卻很重要 更深入的細節,請參考 ISO 17025 (CNS 17025:2018) 6.5 計量追溯性 附錄 A 計量追溯性 請教大家:在 TQF 專則中,若發現上述的現象 (金檢機失效 / 溫度計不 準),是哪個條文提到該如何處理? 各位該如何處理? ( 這部份因為台灣法規沒有要求,所以 GHP 程序書可能很多人選擇不 寫。但是阿原認為,這部份應該寫在 9-6 檢測與檢驗程序書中。 ) 9-2 製程與品質 9-2 g 成品之確認
- 44. 制定日期 ○○.○○.○○ 製程及品質管制作業程序書 文件編號 G-2-2 制定單位 衛生管理管制小組 版 次 1.0 頁次 1/5 1.目的:為建立本廠醬油產品製程及品質管制作業程序,參考食品良好衛生規範準則之規定訂 定此作業程序,作為施行衛生管理及品質管制之依據。 2.範圍:有關供應商評鑑、廠商合約審查、採購驗收、食品添加物管理、食品製造流程規劃、 防止交叉污染、預防化學、物理及生物性危害、成品之確認等相關事宜。 3.權責:採購人員、管理衛生人員及廠內作業人員。 4.定義: 4.1.原材料:係指原料及包裝材料。 4.2.食品添加物:指為食品著色、調味、防腐、漂白、乳化、增加香味、安定品質、促進發 酵、增加稠度、強化營養、防止氧化或其他必要目的,加入、接觸於食品之單方或複 方物質。複方食品添加物使用之添加物僅限由中央主管機關准用之食品添加物組成, 前述准用之單方食品添加物皆應有中央主管機關之准用許可字號。 5.作業內容: 5.1.供應商評鑑: 5.1.1.由採購人員與管理衛生人員依「供應商評核紀錄表」(G -4-2-01)進行評核,評核等 級分成 A 至 E 共 5 級,A 級為優先考慮之供應商,而 E 級則為不合格。合格之供 應商應登錄於「原物料及食品添加物供應商名冊」(G -4-2-02)。 5.1.2.供應商評核應每年進行一次,如廠商連續兩次皆達 A 級,則可延長評核頻率為每 兩年進行一次評核;如廠商之評核等級為 D 級時,則縮短評核頻率為每半年一次, 等到評核標準上升為 C 級以上時,才可延長為一年評核一次;如廠商之評核等級 為 E 級不合格時,則取消供應商之資格。 5.2.廠商合約審查 5.2.1.為使本廠使用之原材料可追溯來源,應建立「原物料及食品添加物供應商名冊」 (G -4-2-02),資料包括名稱、地址、電話、負責人、工廠登記、公司登記、商業登 記字號與食品業者登錄字號等相關資料。必要時簽訂「採購合約書」(G -4-2-03), 且雙方各保留一份,保障所採購原材料符合食品安全衛生管理法等食品衛生法規。 5.2.1.1.與原材料供應商所訂定之採購合約書內容須要求供應廠商提供工廠、公司、商 業登記及食品業者登錄字號,以上證件不得有假借或冒充情事,若有發生訴訟 時,雙方約定以各縣市地方法院為管轄法院。 5.2.1.2.合約內容須明定原物料之品質要求符合食品安全衛生管理法(以下簡稱食安法) 等食品衛生法規及驗收標準,若不符合予以退換貨,且須在送達時由驗收人員 驗收及簽收。 5.3.採購驗收 5.3.1.原材料進貨時,經驗收程序驗收,驗收標準如「原物料驗收標準」(G -3-2-01)所示, 並填寫「原物料及食品添加物品質驗收紀錄表」(G -4-2-04),驗收不合格者聯絡廠 商進行退換貨處理,並明確標示、分區放置,免遭誤用。 資料來源:醬油工廠食品良好衛生規範(GHP)計畫書,食藥署
- 45. 制定日期 ○○.○○.○○ 製程及品質管制作業程序書 文件編號 G-2-2 制定日期 ○○.○○.○○ 製程及品質管制作業程序書 文件編號 G-2-2 制定單位 衛生管理管制小組 版 次 1.0 頁次 2/5 5.3.2.驗收合格之原材料應標示其有效日期,遵守產品標示之貯存條件進行貯存,常溫 貯存溫度應低於 28°C、濕度應低於 70% 以下;冷藏貯存溫度應介於 0~7°C 之間, 並有離地措施。依照先進先出之原則領用,依「原物料領用紀錄表」(G -4-2-05) 記錄進貨量、領用量與庫存量,並在有效日期內使用完畢。 5.3.3.供應商所供應原材料有農藥、重金屬或黴菌毒素污染之虞時,應要求供應商確認 其安全性或提供含量符合食安法相關法令規定之證明。 5.3.4.須冷藏之原料,驗收後須立即放入冷藏庫存放,避免因置於室溫時間過久造成微 生物污染及增殖。 5.4.食品添加物管理 5.4.1.食品添加物依照「食品添加物使用範圍及限量暨規格標準」使用,以維護食品安 全。 5.4.2.所使用的單方食品添加物皆應取得衛生福利部許可證字號,且使用之單方與複方 食品添加物應於產品之容器或外包裝明顯標示產品登錄碼。 5.4.3.食品添加物應專櫃存放,由專人負責管理,應有進貨及庫存紀錄,秤料與投料應 有複核紀錄,並將使用情形記錄於「食品添加物領用與投料複核紀錄表」 (G -4-2-06)。 5.5.食品製造流程衛生管理 5.5.1.製程動線: 人流動線:清潔區→準清潔區→一般作業區(高清潔度區→低清潔度區)。 物流動線:一般作業區→準清潔區→清潔區(低清潔度區→高清潔度區)。 5.5.2.各項產品應制定「產品製造流程圖」(G -4-2-07)及「製程及品質管制工程圖」(Q C 工程圖)(G -4-2-08),並將各項管制項目紀錄於「製程管制項目紀錄表」(G -4-2-09)。 各項產品之製造流程如下(業者應依實際流程修改制定): 5.5.2.1.釀造(黃豆)醬油之製造流程:原料驗收→貯存→小麥焙炒→小麥粉碎→黃豆清 洗、浸泡→黃豆蒸煮→黃豆、小麥混合並加入菌種→製麴→出麴→準備鹽水→ 豆麴加鹽水下缸→釀造發酵→取出醬油醪→過濾壓榨取得生醬汁→生醬汁加 熱調味→冷卻沉澱→充填包裝→殺菌→成品。 5.5.2.2.釀造蔭油(黑豆醬油)之製造流程:原料驗收→貯存→黑豆清洗、浸泡→黑豆蒸煮 →加入菌種→製麴→出麴→洗麴→悶麴→拌鹽→下缸→釀造發酵→取出醬油 醪→過濾壓榨取得生醬汁→生醬汁加熱調味→冷卻沉澱→充填包裝→殺菌→ 成品。 5.5.3.食品製程衛生應依「衛生管理檢查表」(G -4-1-01)之內容,由管理衛生人員進行每 日衛生管理檢查。 5.5.4.原料處理 5.5.4.1.原物料使用依照先進先出原則領用,並記錄於「原物料領用紀錄表」 (G -4-2-05),且在有效日期內使用完畢。 資料來源:醬油工廠食品良好衛生規範(GHP)計畫書,食藥署
- 46. 制定單位 衛生管理管制小組 版 次 1.0 頁次 3/5 5.5.4.2.原料(如黃豆、黑豆、小麥等)使用前應確認外觀及風味無發霉腐敗現象,並記 錄於「原物料及食品添加物檢驗紀錄表」(G -4-2-10)。必要時加以清洗、選別, 去除外來雜物或不合規格者。 5.5.4.3.檢查合格與不合格之原料應分別貯放,並作明確標識。 5.5.5.製造作業 5.5.5.1.產品製程應依照 Q C 工程圖之製程管制項目進行管控,並記錄「製程管制項目 紀錄表」(G -4-2-09)。 5.5.5.2.作業過程中應以適當之方法,如殺菌、冷藏、控制 pH 、水活性或添加食品添 加物等,防止食品在製造及貯運過程中劣變。 5.5.5.3.用於輸送、裝載或貯存原料、半成品、成品之設備、容器及用具,應保持清潔, 並定期維護,避免製造或貯存中之食品受到污染。 5.5.5.4.與污染物接觸過的設備、容器及用具,須清洗乾淨,才能繼續使用。 5.5.5.5.盛裝食品、調味料與食品添加物的容器應置於桌面、棧板等其他離地設施上 面,不可直接放在地上,以防止濺水污染或由器底外面污染所引起之間接污染。 5.5.5.6.為避免污染,與食品接觸之器具如攪拌棒等,應放置於乾淨的容器內,不可直 接放置地面。 5.5.5.7.小麥焙炒至金黃色,再以磨粉機粉碎,之後與蒸煮後的黃豆混合,進行拌麴與 製麴之作業。 5.5.5.8.黃豆及黑豆經加熱蒸煮,應使其快速冷卻(如攤開與翻動等),再進行拌麴作業。 5.5.5.9.製麴中應控制品溫與室溫介於 25~40°C 以防止雜菌污染,檢視無腐敗味且無黏 液感,並記錄於「製麴管理紀錄表」(G -4-2-11),待豆麴佈滿菌絲時則可以出 麴。 5.5.5.10.製麴完成的豆麥麴添加食鹽或食鹽水,進行醬油醪的發酵作業。 5.5.5.11.製麴完成的黑豆麴,經由洗麴作業去除黑豆表面的菌絲,瀝乾水分後進行悶 麴,之後加入食鹽或食鹽水進行醬油醪的發酵作業。 5.5.5.12.醬油醪之發酵應有防護措施(如加蓋或紗網等),防止病媒與異物掉落。於醬油 醪發酵的起始日、發酵過程與取出時,檢視外觀、氣味等其他檢驗項目,確 認無發霉、異物污染且無腐敗味,記錄於「醬油醪發酵管理紀錄表」(G -4-2-12)。 5.5.5.13.醬油醪經過濾或壓榨取得生醬汁之作業,須注意壓榨裝置與濾布的清潔,確 認無病媒與異物污染之情形,如受污染時須清洗乾淨才能使用,濾布有發霉 之現象則須更換。 5.5.5.14.食品添加物之使用應符合「食品添加物使用範圍及限量暨規格標準」規定。 秤量與投料應建立重複檢核制度,並作成「食品添加物領用與投料複核紀錄 表」(G -4-2-06)。 5.5.5.15.生醬汁調配加熱時應管控加熱溫度與時間,並確認加熱完成之醬油其鹽度與 pH 值符合產品的標準值,記錄於「醬汁加熱管理紀錄表」(G -4-2-13)。 資料來源:醬油工廠食品良好衛生規範(GHP)計畫書,食藥署


